www.jb-electronics.de » Elektronik » Nixie-Röhren » PuzzleClock
Wie schon im Falle der Binär-Uhr III kommt jedem Nixie-Freund irgendwann der standardmäßige Aufbau von Nixie-Uhren nicht mehr allzu spannend vor. Klar, gerade wenn die Röhren im Mittelpunkt stehen sollen, oder das Gehäuse ein wahres Meisterwerk ist, dann ist der konventionelle Aufbau mit sechs Röhren nebeneinander durchaus zu bevorzugen. Doch hier wollte ich einmal etwas Anderes versuchen.
Das konventionelle Design lebt von Ordnung: Röhre neben Röhre, Stunden vor Minuten vor Sekunden. Was liegt da näher, als diese Ordnung einmal aufzumischen?
Ich entschied mich für die Verwendung der IN-17, einer kleinen russischen Röhre, deren Glasummantelung vielleicht etwas zerbeult aussieht, aber deren Ziffern sehr schön ausgearbeitet sind. Als Gehäuse sollte ein Bilderrahmen verwendet werden, bei dem die Glasscheibe durch halbdurchlässiges Spiegelglas ersetzt wurde:


Dieses Spiegelglas gibt es bei jedem gut ausgestatteten Glaser; ich entschied mich für die schwerere 5mm-Variante, doch in 3mm-Stärke ist es auch vorrätig. Die Kosten liegen bei ca. 15€.
Aber wie kommt nun das Chaos ins Spiel, sieht die Front doch sehr ordentlich aus?
Zum einen werden die Nixies nicht nebeneinander angeordnet, sondern bunt durcheinander. Als wäre das noch nicht genug wechseln Stunden, Minuten und Sekunden jede neue Sekunde ihre Plätze. Das geschieht nicht ruckartig, sondern pro Sekunden werden die Nixies einmal mittels PWM komplett hochgedimmt und wieder heruntergedimmt. Wenn die Nixies dunkel sind, wird die Sekunde weitergezählt, und anschließend wieder hochgedimmt.
Und zum anderen wird in die Mitte eine Miniatur-Plasmascheibe eingelassen, deren zuckende Blitze für den Rest sorgen. Plasmascheiben gibt es in allen Größen und Ausführungen; ich entschied mich für die kleinste Version ähnlich dieser hier:

Sie arbeiten mit 3V und sind auch nicht zu teuer. Das obige Bild entstammt dem Internet, meine verwendete Scheibe erzeugt violette Blitze.
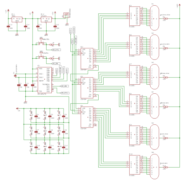
Noch kurz zur technischen Seite: Komplett analog zur Nixie-Uhr III wird hier der PIC16F627A verwendet, der CD4094-Schieberegister ansteuert, die wiederum K115ID1-Nixie-Treiber-ICs ansteuern.
Die Eingansspannung der Schaltung ist 9V bei ca. 350mA, das sind etwas mehr als 3W. Die 3V für die Plasmascheibe werden aus 5V mit einem 3.3V-Festspannungsregler erzeugt (die 0.3V zu viel sind egal), die 5V für die Logik ebenso mit einem 7805-Regler. Die Hochspannung der Nixies (ca. 170V) werden von einem fertigen Hochspannungs-Modul bereitgestellt. Hier ist der (unspektakuläre) Schaltplan zu sehen:

Hier ist eine höher auflösende Version des Schaltplans vorhanden.
Aufgrund des ständigen Hoch- und Runter-Dimmens und des Platzwechsels der einzelnen Stellen ist die Software komplexer als die der Nixie-Uhr III. Doch das ist ja gerade das Schöne an Schaltungen mit Mikrocontrollern: Sie können von außen nahezu identisch aussehen, und leisten effektiv doch recht unterschiedliche Dinge.
Der Quellcode ist ausreichend dokumentiert, sodass ich hier auf die Details nicht allzu sehr eingehen möchte (siehe auch das PIC16F627A-Lexikon). Zu betonen ist nur, dass die Verbindungen von den K155ID1-Treiber-ICs zu den Nixies nicht 1:1 erfolgen müssen; das heißt, es können zum Beispiel ruhig auch überall die Ausgänge 2 mit der Nixie-Kathode 7 verbunden werden. Das Array getBCD im Programmcode dient dazu, das einzustellen. Es kann nämlich oft layout-technisch von Vorteil sein, keine 1:1 Verbindungen vorzunehmen, sondern mit einer solchen Maske zu arbeiten: es ist wesentlich flexibler.
Für alle Interessierten gibt es hier den C-Quellcode und das fertig kompilierte HEX-File: PuzzleClock.zip (5 KB)
Hier nun endlich ein paar Bilder des Aufbaus:


Die Kombination von silber, orange und violett sieht schon recht faszinierend aus:

Diese Platine wurde dann auf der Rückseite des Bilderrahmens verschraubt:

Die Elektronik ist dann zwar zu sehen, aber bei geschickter Positionierung der Uhr fällt das nicht auf. Die beiden Taster zum Stellen der Uhr (einer für die Stunden, der andere für die Minuten) sind auf der linken Seite zu sehen. Hier sieht mensch die Hochspannungsversorgung für die Plasmascheibe:

Eingebaut sieht die Uhr schließlich so aus:

Oben ist die Uhr zu sehen, wenn alle Nixies im 1-Sekunden-Zyklus gerade heruntergedimmt sind, und hier, wenn alle Nixies hochgedimmt sind:

Das Bild ist leider etwas verschwommen, aber es sieht wirklich faszinierend aus:

Und warum heißt sie nun PuzzleClock? Zum einen gibt sie uns jede Sekunde ein neues sechsteiliges Puzzle der Uhrzeit, und zum anderen soll sie uns verwirren (im Englischen: to puzzle) und das bewährte Konzept der Zeitanzeige hinterfragen.
Ob ich die PuzzleClock langfristig als Uhr nutzen kann: wohl eher nicht. Aber so oder so ist es ein interessanter Hingucker geworden.
www.jb-electronics.de » Electronics » Nixie Tubes » PuzzleClock
There is no English translation of this page available yet. It will take some more time for me to translate the whole website.
If you have a particular interest in this page getting translated as fast as possible, please contact me; I will see what I can do. Please click here for the German version.