Zur Druckansicht wechseln Visit the English version of this page

www.jb-electronics.de » Elektronik » Nixie-Röhren » Nixie-Uhr III

Nixie-Uhr III

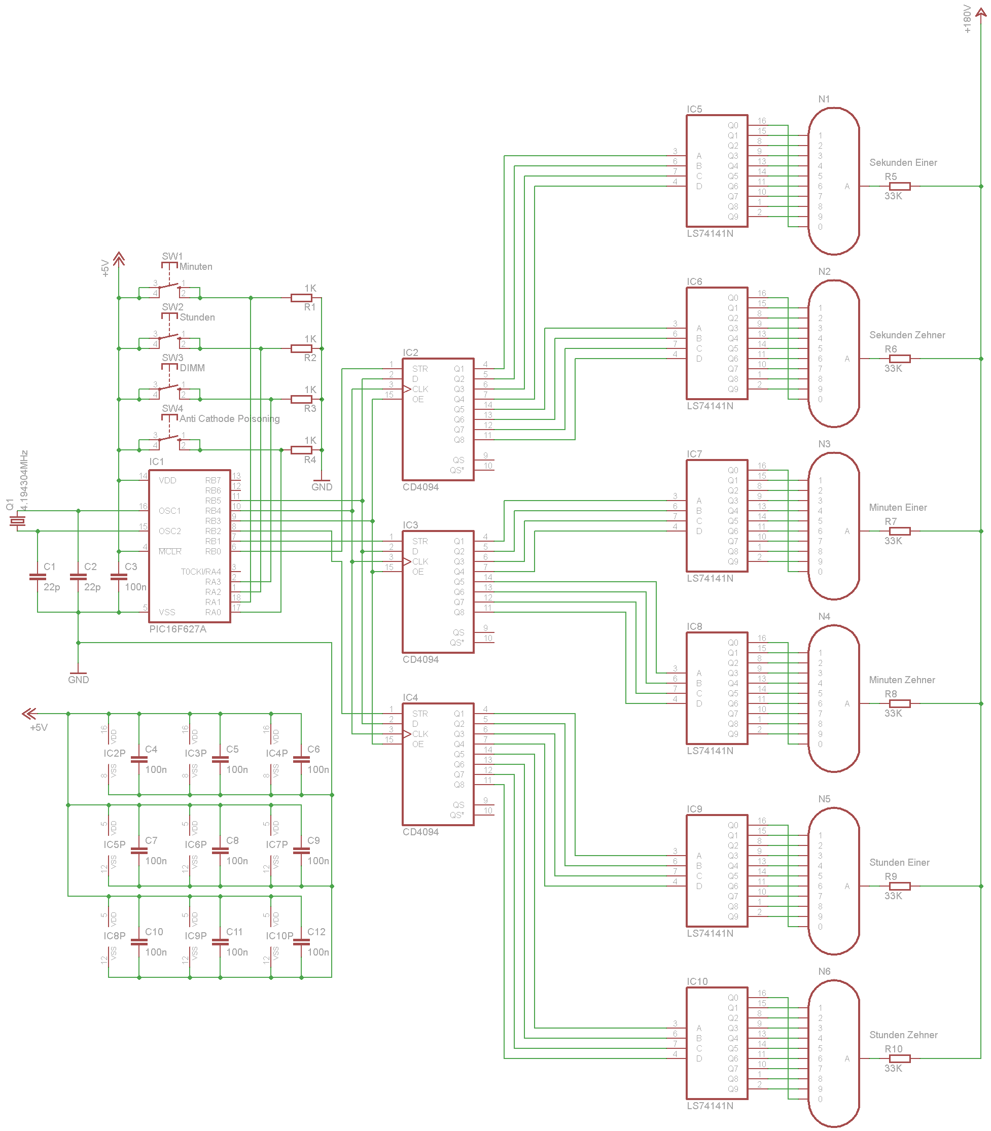
Das Herz dieser Nixie-Uhr ist der PIC Microcontroller PIC16F627A. Als Peripherie arbeiten drei Schieberegister des Typs CD4094. Diese dienen dazu, eine einfache Porterweiterung vorzunehmen. Die CD4094 sind achtstufige Schieberegister. An jeweils vier dieser Ausgänge (pro Schieberegister) werden BCD-Dezimalwandler angeschlossen, in diesem Falle die bekannten Nixietreiber-ICs 74141. Die benötigten 180V-200V für die Nixies stellt das Nixie-Netzteil II zur Verfügung.

Die Zeitbasis wird auf Basis eines 4.194304MHz Quarzes ermittelt. Ähnlich dem Prinzip beim 1Hz-Taktgeber wird diese Frequenz hier allerdings softwareseitig vom PIC durch 222 geteilt, und heraus kommen genau 1Hz. Softwareseitig wird dann ein Interrupt ausgelöst, durch den die aktuelle Zeit aktualisiert wird.

Als Nixies werden die winzigen aber dennoch hübschen russischen Subminiatur-Nixies IN-17 verwendet. Denn diese haben den Vorteil, dass sie aufgrund ihrer Anschlüsse einfach in eine Platine eingelötet werden können.

Da bei Nixies, die in Uhren verwendet werden, oft das Problem des Cathode-Poisoning auftreten kann, wurde in diese Uhr eine Präventiv-Funktion eingebaut. Das sogenannte Cathode-Poisoning tritt dann auf, wenn eine Nixie zwar leuchtet, aber immer nur bestimmte ihrer Ziffern, während jedoch manche ausgelassen werden und nie leuchten. Dem kann entgegengewirkt werden, indem in gewissen Zeitabständen in allen Nixies alle Ziffern durchgezählt werden. Die Nixie-Uhr III realisiert dies, indem kurz nach Einschalten der Uhr alle Nixies fünfmal durchgezählt werden. Dies dauert nicht sehr lange und hilft überdies, die Lebensdauer der Nixies zu steigern.

So, genug geredet, hier der Schaltplan der Nixie-Uhr:

Der Schaltplan

Hier ist eine höher auflösende Version des Schaltplans vorhanden.

Wie mensch erkennt, wurde eine Art Datenbus zwischen den drei Schieberegistern und dem PIC16F627A gebildet. Dies ist immer noch die einfachste Art und Weise, etliche Ports einzusparen.

Die Flut der 100nF-Abblockkondensatoren ist unbedingt nötig, um ein stabiles Arbeiten der Uhr zu gewährleisten, da sollte nicht gespart werden. Die Kondensatoren sollten sich möglichst nahe an dem jeweiligen IC befinden.

Mit den Tastern SW1 und SW2 kann die Uhrzeit (Stunden und Minuten) eingestellt werden. Durch längeres Drücken eines Tasters von 2 Sekunden wird schneller hochgezählt (ca. 4Hz).

Der Taster SW3 dient dazu, die Helligkeit der Nixies in acht Stufen einzustellen, oder sie ganz auszuschalten. Durch längeres Drücken wird auch hier mit 4Hz hochgezählt. Intern wird für das Dimmen das PWM-Modul des PIC16F627A an RB3 genutzt.

Bei Druck auf den Taster SW4 werden alle Ziffern in jeder Nixie durchgezählt, um sogenanntes Cathode-Poisoning zu verhindern, das auftreten kann, wenn einige Ziffern der Nixies nie angeschaltet werden und zur Folge haben kann, dass einige Ziffern der Nixies (die unbenutzten) dunkler erscheinen als zuvor.

Hier ein Bild der fertigen Uhr:

Die fertige Uhr

Die beiden Löcher in der Mitte sind übrigens für Schrauben gedacht, mit denen die Uhr später befestigt werden soll.

Hier ist das Netzteil zu sehen. Mensch beachte, dass der MOSFET gekühlt wird, und das ist auch unbedingt notwendig. Der Kühlkörper erwärmt sich nicht unerheblich während des Betriebs.

Das Netzteil

Ebenso zu sehen ist eine Signalleuchte, die Betriebsbereitschaft signalisiert, sowie der PIC 16F627A mit dem Uhrenquarz ganz rechts unten.

Die Nixie-Uhr

Die Nixie-Uhr

Hier ist zum Abschluss der wirklich nicht zu unterschätzende Verdrahtungsaufwand zu sehen:

Der Verdrahtungsauswand

Für alle Interessierten gibt es hier den C-Quellcode und das fertig kompilierte HEX-File: NixieUhr3.zip (6 KB)

Nach oben

show print layout Die deutsche Version der Seite besuchen

www.jb-electronics.de » Electronics » Nixie Tubes » Nixie Clock III

Nixie Clock III

My apologies...

There is no English translation of this page available yet. It will take some more time for me to translate the whole website.

If you have a particular interest in this page getting translated as fast as possible, please contact me; I will see what I can do. Please click here for the German version.

To the top