www.jb-electronics.de » Elektronik » Digitaltechnik » Binär-Uhr III
Die Binär-Uhr III ist technisch gesehen nicht wirklich eine große Neuerung gegenüber der ersten Binär-Uhr, dennoch soll sie hier vorgestellt werden.

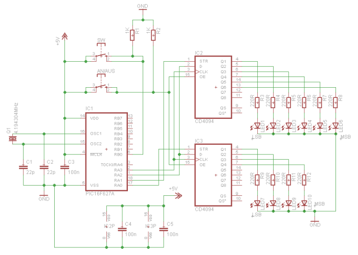
Hier ist der Schaltplan in höherer Auflösung zu finden.
Wie wir sehen, stimmt der Schaltplan nahezu vollständig mit der ersten Uhr überein. Der Unterschied ist nur, dass die LEDs über einen Schalter ein- bzw- ausgeschaltet werden können.
Zudem existiert nur ein Taster zum Stellen der Uhr: Beim Drücken des Tasters fangen zunächst die Stunden an zu blinken, und lassen sich durch weiteres Drücken inkrementieren. Nach ca. 3s ohne Tastenbetätigung fangen die Minuten an zu blinken und lassen sich ebenso einstellen. Nach weiteren 3s ohne Tastendruck verlässt die Uhr den Einstellungsmodus und zeigt wieder normal die Uhrzeit an.
Als Stromversorgung dient ein kleines 5V-Steckerschaltnetztteil.
Was ist nun so besonders an der Uhr, wenn sie doch nichts von der vorherigen unterscheidet? fragen Sie sich vielleicht. Was mensch auf den Schaltplänen ja nie sieht, ist der wirkliche Aufbau der Schaltung. Ich wollte die LEDs einmal anders anordnen, sodass ein interessanterer Eindruck entsteht.
Dazu wurden die LEDs übereinander an einen starken Kupferdraht gelötet, der als gemeinsame Kathode fungiert:


War da noch die Frage nach einem passenden Gehäuse - und da fiel mir meine Nachttisch-Lampe ein:

Denn wie der Zufall es wollte, waren mir schon zwei davon zu Bruch gegangen (die abgebildete Lampe ist somit Version Nr. 3), aber ich hatte wohlweislich deren Gehäuse nicht weggeworfen:


Denn nachdem die Halterung für die Glühbirne entfernt und etwas aufgebohrt worden war, und auch die Gewinde zur Befestigung des Glasschirms der Lampe zwecks Unterbringung des Tasters und des Schalters aufgebohrt worden waren, war das Gehäuse wie geschaffen für die Unterbringung der Uhr:

Aber so sieht es noch nicht gerade sehr ästhetisch aus, daher wurde eine dünne Glasphiole mit Glühlampenlack blau eingefärbt und über die LEDs gestülpt:


Dabei passt der Innendurchmesser der Phiole haargenau zum Durchmesser der LEDs mit ihren Bedrahtungen. Die verwendete Phiole stammt aus dem Supermarkt: sie enthielt vorher eine Vanilleschote, daher duftete die Uhr in ihren Anfangszeiten noch ein bisschen nach Vanille, was sich aber relativ schnell legte.
Zugegeben, es ist nicht immer leicht, die Uhrzeit abzulesen, es geschieht nach diesem Prinzip:

Beim Einschalten erzeugt die Uhr einen kleinen Effekt, bei dem sie von unten nach oben alle LEDs kaskadenartig einschaltet, und danach von oben herunter wieder ausschaltet. Dieser Effekt sieht wirklich nett aus, ist aber in Bildern nicht so leicht festzuhalten.
Schick sieht die Uhr allemal aus im Betrieb:

Für alle Interessierten gibt es hier den C-Quellcode und das fertig kompilierte HEX-File: BinaerUhr3.zip (3KB)
www.jb-electronics.de » Electronics » Digital Technology » Binary Clock III
There is no English translation of this page available yet. It will take some more time for me to translate the whole website.
If you have a particular interest in this page getting translated as fast as possible, please contact me; I will see what I can do. Please click here for the German version.