www.jb-electronics.de » Elektronik » Digitaltechnik » Digitaluhr II
Diese Uhr ist eine hinsichtlich Platzbedarf und Bauteilaufwand verbesserte Version der Digitaluhr I. Denn in diesem Falle wird - wie beim Digitalzähler I - als Zähler der IC CD4026 verwendet, dessen Ausgänge direkt das 7-Segment-Muster ausgeben.
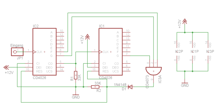
Das bedeutet natürlich, dass es Probleme mit dem Resetten gibt, da die einzelnen Zahlwerte ja nur noch in 7-Segment-kodierter Form vorliegen. Doch auch mit diesen kodierten Signalen ist es möglich, bei 60 bzw. bei 24 zu resetten; hier der Schaltplan für die Sekunden / Minuten:

Hier finden Sie den Schaltplan in höherer Auflösung.
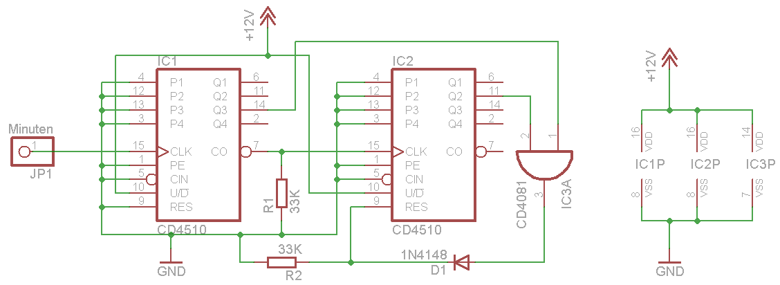
Das funktioniert, da bei der dargestellten Ziffer 60 zum ersten Mal die Segmente e, f und g (bei den Zehnern) an sind. Benutzt wird das Logik-IC CD4073. Bei den Stunden hingegen ist es schon komplizierter, da die hier zum Resetten Einer und Zehner kombiniert werden müssen:

Hier finden Sie den Schaltplan in höherer Auflösung.
Das funktioniert korrekt, da bei der dargestellten Ziffer 24 zum ersten Mal die Segmente f und g (bei den Einern) und das Segment g (bei den Zehnern) an sind.
Zum Stellen wird die gleiche Schaltung wie bei der Digitaluhr I verwendet:

Diese Schaltung benötigt dicht aufgebaut ungefähr die Hälfte weniger an Platz als die Digitaluhr I, obwohl sie genau den gleichen Funktionsumfang bietet:

Doch die Kompaktheit hat ihren Preis - auf der Rückseite der Platine ist es alles andere als übersichtlich:

So sieht die Uhr im Betrieb aus, beachten Sie dabei die normalere Sechs im Vergleich mit der amerikanischen Sechs der Digitaluhr I:

www.jb-electronics.de » Electronics » Digital Technology » Digital Clock II
There is no English translation of this page available yet. It will take some more time for me to translate the whole website.
If you have a particular interest in this page getting translated as fast as possible, please contact me; I will see what I can do. Please click here for the German version.