www.jb-electronics.de » Elektronik » Digitaltechnik » Digitalzähler I
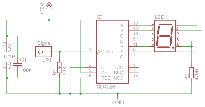
Diese Schaltung ist zugegebenermaßen sehr simpel aufgebaut: Die einzigen Bestandteile sind der Zähler-IC CD4026 (und ein dazugehöriger 100nF-Pufferkondensator), eine LED-7-Segment-Anzeige mit gemeinsamer Kathode und drei Widerständen. Hier ist auch direkt der Schaltplan zu sehen:

Dieser Zählerbaustein erzeugt auch direkt das benötigte 7-Segment-Muster, was ihn sehr praktisch macht. An den Jumper namens Signal kann nun eine Taktquelle angeschlossen werden, zum Beispiel der Universal-Taktgeber oder der 1Hz-Taktgeber.
Noch ein Wort zum Widerstand R2: er dient hier als gemeinsamer Vorwiderstand für die LEDs der Siebensegment-Anzeige. Das ist aber nicht optimal, da der Strom, von dem R2 durchflossen wird, davon abhängt, wie viele Segmente gleichzeitig leuchten. Das bedeutet, dass die Anzeige bei sieben eingeschalteten Segmenten dunkler ist als bei nur zwei eingeschalteten Segmenten. Daher sollte eigentlich jedem Segment sein eigener 470R-Widerstand spendiert werden.
Wenn mensch als Signal einen Taster verwenden möchte, ist es ratsam, einen 1µF Elko parallel zum Eingang zu schalten, um den Taster zu entprellen. Außerdem sollte das Signal über eine Diode zugeschaltet werden, dazu später mehr.
Mehrstellige Zähler lassen sich einfach aufbauen, indem das obige Modul mit weiteren seiner Art kaskadiert wird. Dazu sollten allerdings die folgenden Punkte beachtet werden:
Der Pin CO liefert immer einen kurzen Puls, wenn der Zähler-IC von 9 auf 0 springt; er wurde genau für den Zweck der Kaskadierung eingebaut. Somit muss der CO-Pin der Einer mit dem CLK-Pin der Zehner verbunden werden, der CO-Pin der Zehner mit dem CLK-Pin der Hunderter, und so weiter.
Ansonsten müssen nun noch Dioden eingebaut werden. Warum? Wenn wir Module kaskadieren, wollen wir ja nach wie vor den Zählerstand einstellen können, und das in jeder Stelle; denn sonst müssten wir ja, um von 100 auf 200 zu kommen, den Taster 100× drücken. Also hängt an jedem CLK-Pin eine Entprell-Schaltung mit einem Kondensator. Läuft nun ein vorgeschalteter Zähler über, kommt ein kurzer (!) CO-Puls an diesem CLK-Pin an. Der Kondensator aber glättet diesen Puls, sodass der Zähler unter Umständen gar nicht merkt, dass ein Impuls angekommen ist. Daher verstecken wir den Kondensator mittels einer Diode vor dem CO-Puls.
Hier ist ein beispielhafter Schaltplan zu sehen, bei dem drei Module kaskadiert sind, und zudem der Reset-Pin separat herausgeführt ist:

Hier ein Bild der fertigen Schaltung:



Hier sind zwei dieser Module - kaskadiert in einem Gehäuse eingebaut - zu sehen:


Und hier sieht man das recht zusammengequetschte Innenleben:

Und hier ein Foto der Schaltung im Betrieb:

www.jb-electronics.de » Electronics » Digital Technology » Digital Counter I
There is no English translation of this page available yet. It will take some more time for me to translate the whole website.
If you have a particular interest in this page getting translated as fast as possible, please contact me; I will see what I can do. Please click here for the German version.
>