www.jb-electronics.de » Elektronik » Digitaltechnik » Digitaluhr I
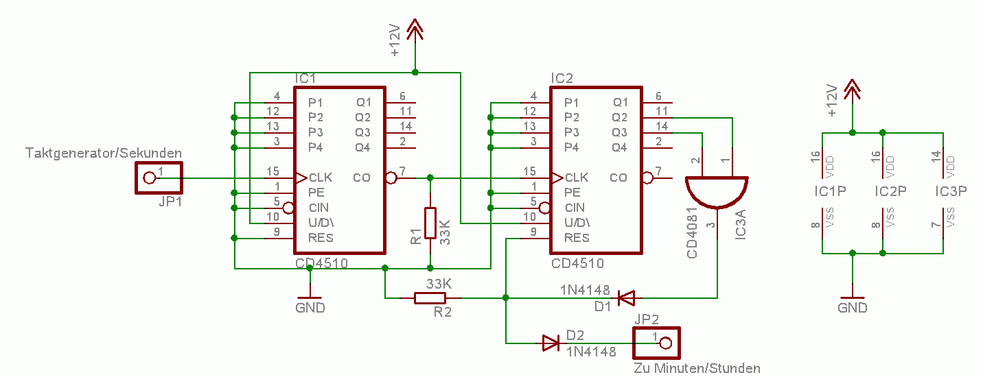
Diese Schaltung besteht im Groben aus einem Zähler bis 24, zwei Zählern bis 60, Dekodern für die Ausgabe über 7-Segment-Anzeigen und einem für 1Hz modifizierten Universal-Taktgeber (es sollte beim Nachbau aber lieber der 1Hz-Taktgeber verwendet werden, der wesentlich genauer ist. Mir war dieser Zähler bei Fertigstellung dieser Uhr noch nicht bekannt). Als Zähler wird der IC CD4510 verwendet, als Dekoder der IC CD4511.
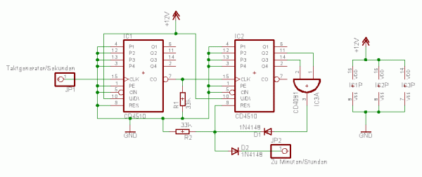
Die Zählerstufe bis 60 kommt zweimal vor - einmal für die Sekunden und einmal für die Minuten. Sie wird mit Hilfe des UND-Gatter-ICs CD4081 resettet:

Hier ist der Schaltplan in höherer Auflösung zu finden.
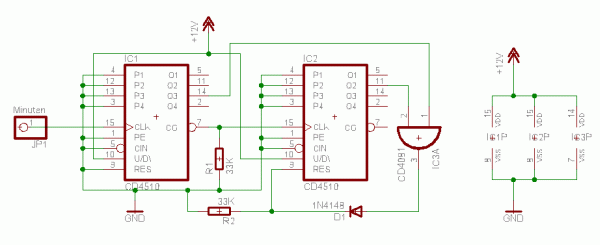
Über den Jumper JP2 wird dann der Übertrag - das heißt das Signal bei entweder 60 Sekunden oder 60 Minuten - entweder an die Minuten oder Stunden weitergegeben. Die Zählstufe der Stunden sieht folgendermaßen aus:

Hier ist der Schaltplan in höherer Auflösung zu finden.
Hier ist kein Übertrag vorhanden, da die Stunden ja die größte Einheit sind. Wer will, kann jedoch noch einen Übertrag zu einem 7er-Lauflicht für die Tage machen, worauf ich hier aber nicht näher eingehen werde.
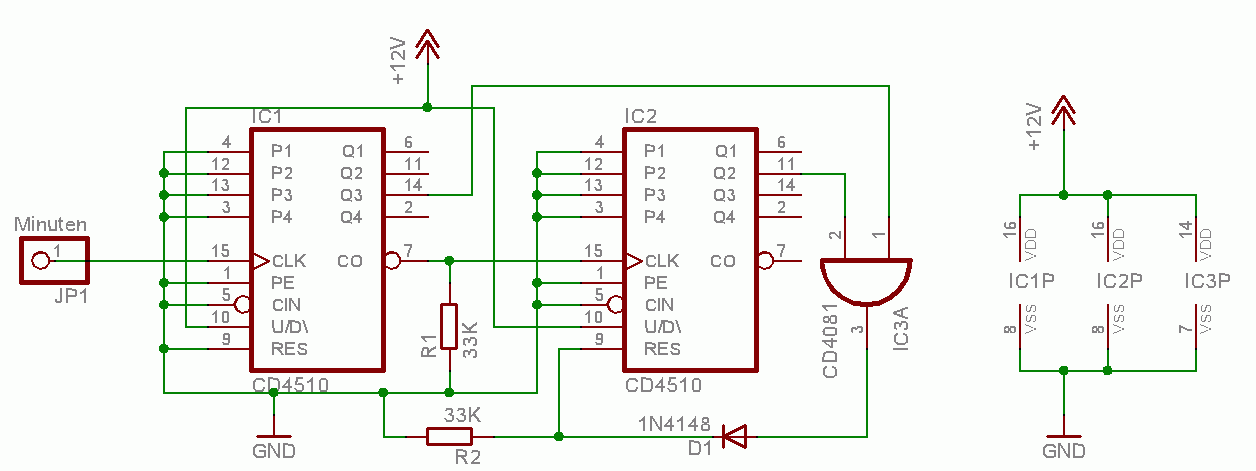
Um die Uhr nun zu stelllen, reicht es, die folgende Schaltung mit dem Jumper JP1 des jeweiligen Zählwerks zu verbinden:

Der 1µF Kondensator ist nötig, da viele Taster prellen, und der Kondensator dient dazu, dies abzufangen. Die Diode ist deshalb eingebaut, da der Jumper Zählwerk ja parallel zum Reset-Impuls-Jumper des vorherigen Zählwerks geschaltet wird. Dieser Reset-Impuls würde allerdings auch durch den 1µF-Kondensator gepuffert, sodass ein Druck auf den Taster unter Umständen gar keinen Effekt hätte.
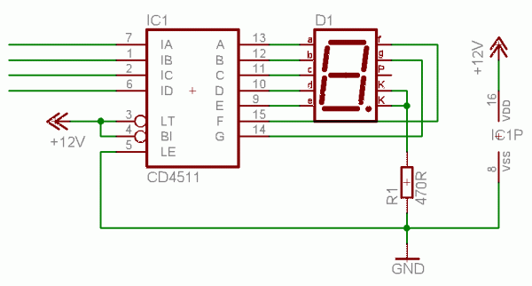
Da der Zähler im BCD-Format zählt, werden noch Dekoder benötigt, die wiefolgt an die 7-Segment-Anzeige angeschlossen werden:

Hier ein paar Fotos der fertigen Uhr:




Falls Sie an den Eagle-Schematics interessiert sind, können Sie sie hier herunterladen: EagleUhrI.zip (65KB).
www.jb-electronics.de » Electronics » Digital Technology » Digital Clock I
There is no English translation of this page available yet. It will take some more time for me to translate the whole website.
If you have a particular interest in this page getting translated as fast as possible, please contact me; I will see what I can do. Please click here for the German version.