www.jb-electronics.de » Elektronik » Digitaltechnik » Binär-Uhr
Warum sollte jemand auf die Idee kommen, eine völlig unleserliche Uhr zu basteln? werden sich jetzt vielleicht einige von Ihnen fragen. Nun, dass ist eigentlich ganz einfach zu beantworten: Das Binärsystem ist das Zahlensystem, mit dem alle elektronischen Bauteile rechnen. Auch die Digitaluhr I, II und III arbeiten mit diesem Format, nur dass bei ihnen noch Dekoder nachgeschaltet sind, die das BCD-Format in 7-Segment-Code umwandeln.
Aber solche roten 7-Segment-Anzeigen sehen nicht gerade allzu elegant aus, und zudem ist jeder an sie gewöhnt. Die Zeit also über 10 LEDs unkodiert auszugeben ist daher sehr ausgefallen und zugleich interessant. Wenn man so auf die Uhr schaut, muss man erst ein wenig rechnen, um an die Uhrzeit zu kommen. Das sieht zum einen interessant aus und schult zum anderen die Kopfrechenfähigkeiten.
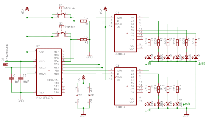
Dieser Uhr liegt auch wieder ein PIC zu Grunde: der PIC16F627A wird mit einem 4.194304MHz-Quarz getaktet, um die benötigte 1Hz-Zeitbasis bereitstellen zu können. Der PIC steuert zwei CD4094-Schieberegister an, deren Ausgänge direkt LEDs ansteuern. Zudem sind zwei Taster vorhanden, mit denen sich die Uhr stellen lässt. Hier sieht man die Beschaltung des PIC16F627A:

Hier ist der Schaltplan in höherer Auflösung zu finden.
Anmerkung: Das LSB bei den LEDs am Q1 der Schieberegister bedeutet, dass dort das Least Significant Bit anliegt, das ist in unserem Falle 20 = 1. Das MSB ist dann logischerweise das Most Significant Bit, das ist bei den Minuten 25 = 32 und bei den Stunden 23 = 8. Diese Angaben sollten das Nachbauen erleichtern, ich bedanke mich bei den Besuchern, die mich darauf hingewiesen haben.
Diese Schaltung lässt sich bequem auf einer Europaplatine unterbringen. Ich besprühte diese mit silberner Farbe und verwendete blaue LEDs. Diese Farbkombination macht schon was her:

Der PIC samt Taktgeber sowie die zwei Schieberegister CD4094 sind gut zu erkennen, natürlich auch die LEDs. Ich achtete bei dem Aufbau auf Parallelität sowie Ordnung, da auf einer silbernen Oberfläche die schwarzen Bauteile richtig hervorstechen.
Hier nun ein kleines Rechenbeispiel: Wie viel Uhr ist es auf folgendem Foto?

Es ist 03:50 Uhr. Das LSB (Least Significant Bit, das geringste Bit) ist im Binärsystem ganz rechts zu finden. Wenn eine LED leuchtet, wird der Wert des Bits, das sie symbolisiert, also zur Uhrzeit hinzugezählt. Die obere Reihe (bestehend aus vier LEDs) stellt die Stunden dar. Dafür werden nur 4 LEDs benötigt, weil diese Uhr nur bis 12 zählt, d.h. eigentlich bräuchte sie einen AM/PM Indikator, aber da ich keine blauen LEDs mehr zu Hause vorrätig hatte, ist aus dieser Idee nichts geworden.
Wieder zurück zum Beispiel. In den Stunden steht also die Binärzahl 0011, und das ist dezimal ausgedrückt die Zahl 3. Bei den Minuten wird es schon schwieriger. Dort steht die Zahl 110010, und diese ist dezimal die Zahl 50 (= 32 + 16 + 0 + 0 + 2 + 0). Wenn man das am Tag trainiert, fällt es mit der Zeit schon leichter, die Uhrzeit abzulesen.
Der Verdrahtungsaufwand hinter der Platine hält sich auch in Grenzen, das ist auf folgendem Foto gut zu sehen:

Wenn man diese Uhr nun noch in ein schickes Gehäuse einbauen würde, wäre sie ein richtiges Schmuckstück. Aber auch so sieht die Uhr ganz nett aus. Und? Wie viel Uhr ist es hier?

Für alle Interessierten gibt es hier den C-Quellcode und das fertig kompilierte HEX-File: BinaerUhr.zip (2KB)
www.jb-electronics.de » Electronics » Digital Technology » Binary Clock
There is no English translation of this page available yet. It will take some more time for me to translate the whole website.
If you have a particular interest in this page getting translated as fast as possible, please contact me; I will see what I can do. Please click here for the German version.