www.jb-electronics.de » Elektronik » Digitaltechnik » Digitalzähler IV
Noch ein Digitalzähler? werden sich jetzt vielleicht ein paar Leser fragen, und da dieser Zähler nach den Digitalzählern I, II, III schon der vierte im Bunde ist, scheint diese Frage zunächst auch berechtigt zu sein.
Der entscheidende Vorteil des Digitalzähler IV ist jedoch, dass hier ein PIC verwendet wird - sicher, die Verwendung eines PICs für einen einfachen Digitalzähler erscheint vielen als eine Art von "Mit Kanonen auf Spatzen schießen" - aber der PIC ermöglicht eine flexible Benutzung des Moduls. Beispielsweise kann der Zählerstand automatisch und flexibel bei einem bestimmten Stand automatisch resettet werden, die Schrittweite des Zählers ist flexibel einstellbar, und so weiter und so fort.
Der entscheidende Grund aber ist, dass ein PIC wesentlich störunanfälliger ist als ein Standard-CMOS-Zähler, da der Eingang softwareseitig entprellt werden kann.
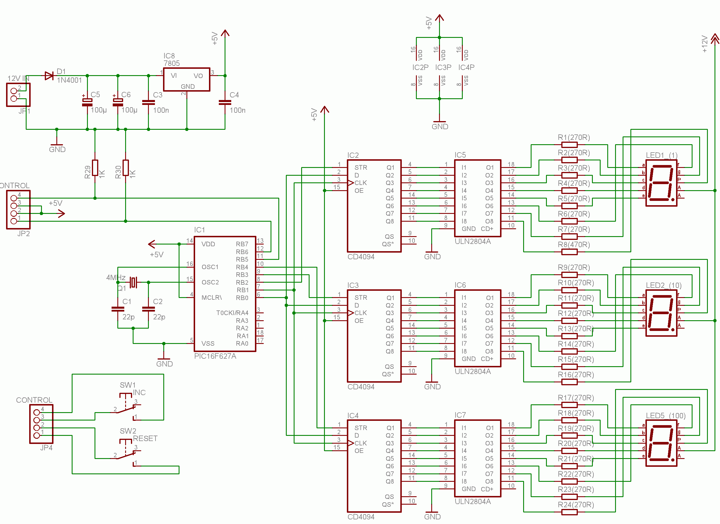
Dieser Zähler ist vom Schaltplan nahezu identisch mit dem LED-Countdown aufgebaut, nur der blinkende Doppelpunkt ist verschwunden und als Quarz wurde eines mit 4MHz (anstelle von 4.194304Mhz) verwendet, da hier ja keine stabile 1s-Zeitbasis benötigt wird. Hier der Schaltplan:

Hier ist der Schaltplan in höherer Auflösung zu finden.
Dabei wird der Port RB5 als Zählereingang verwendet (INC) und softwareintern gepuffert. Die Pufferzeit beträgt ca. 1s (→ ca. 3906 Ticks bei 4Mhz), d.h. dass zwischen zwei Signalen mindestens eine Sekunde Pause liegen muss, um seperat aufgefasst zu werden. Diese Zeit ist in der Software beliebig einstellbar, einfach die Zahl 3906 (ca. 1s) mit jeder anderen beliebigen austauschen. Besonders bei prellenden Tastern ist diese Vorgehensweise eine ziemlich wichtige.
Hier ist das fertige Modul von oben zu sehen:

Hier sieht man die Unterseite des Zählers (die Holzleistenbefestigung sowie die Platine selber sind nahezu identisch im Vergleich zum LED-Countdown):

Auch die Platine sieht der des LED-Countdowns sehr ähnlich:

Und hier das Modul in Aktion:


Für alle Interessierten gibt es hier den C-Quellcode und das fertig kompilierte HEX-File: ZaehlerIV.zip (3KB)
www.jb-electronics.de » Electronics » Digital Technology » Digital Counter IV
There is no English translation of this page available yet. It will take some more time for me to translate the whole website.
If you have a particular interest in this page getting translated as fast as possible, please contact me; I will see what I can do. Please click here for the German version.