www.jb-electronics.de » Elektronik » Digitaltechnik » LED-Countdown
Bei vielen öffentlichen Veranstaltungen ist es notwendig, einen Countdown einzusetzen. Denken wir zum Beispiel an Silvester, sportliche Veranstaltungen, eine Filialeneröffnung, usw. Dieses Projekt stellt einen Lösungsansatz dar, mit dem mit relativ wenig finanziellem AUfwand ein solcher Countdown-Zähler geschaffen werden kann.
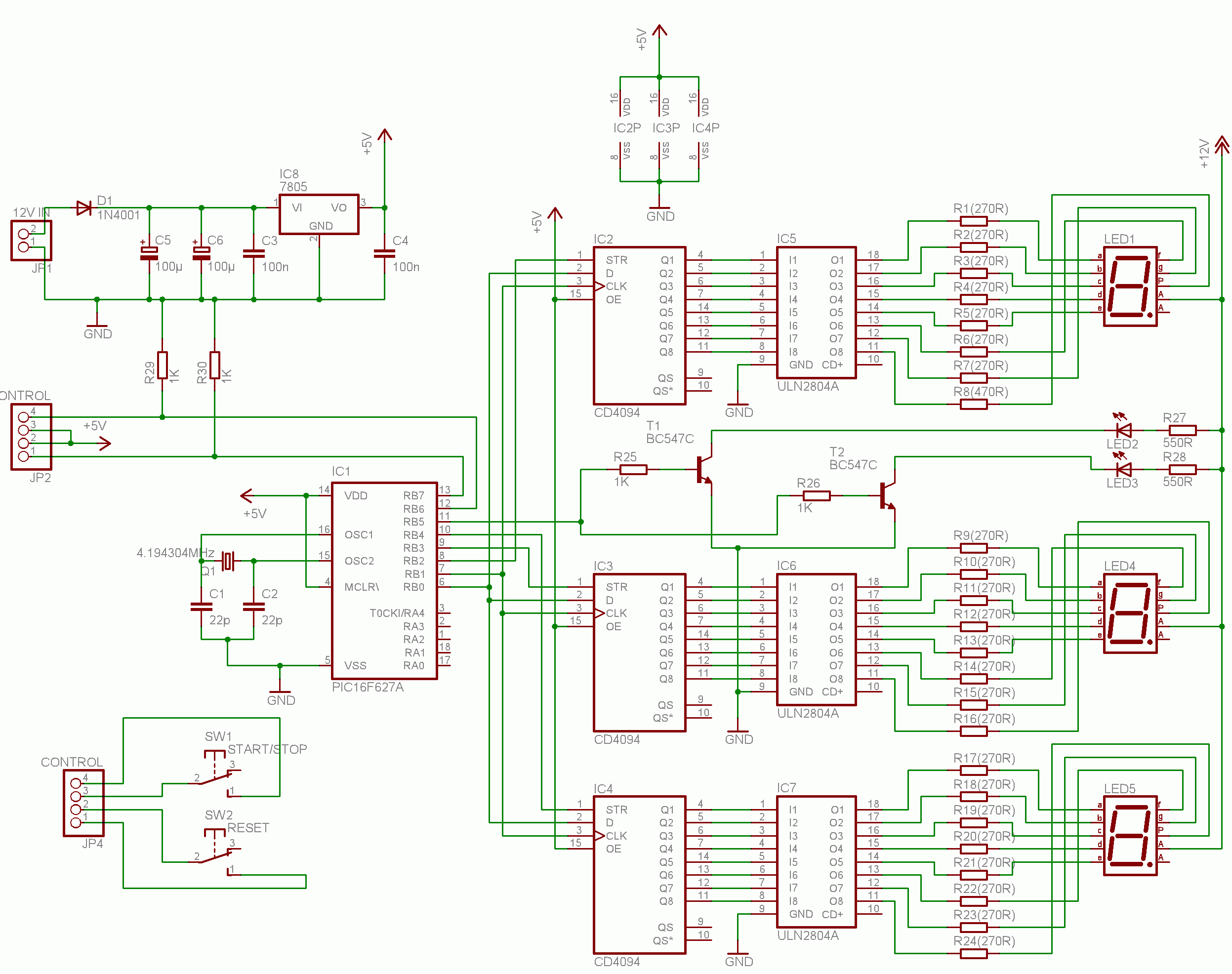
Im Mittelpunkt stehen natürlich die Siebensegment-Anzeigen. Diese besitzen hier eine Ziffernhöhe von 100mm, es sind also welche der größten, die erhältlich sind (es gibt auch Anzeigen mit 120mm Höhe, aber die sind meist nur direkt aus China beziehbar). Sie besitzen die Farbe ultra-red und zudem bestehen ihre Segmente aus Low-Current-LEDs, was bedeutet, dass sie bei 12V nur etwa 10mA benötigen.
Die Ansteuerung geschieht über Treiberbausteine der ULN2804-Serie. Diese besitzen Open-Drain-Ausgänge (d.h. den Kollektor eines NPN-Transistors) und können Lasten von bis zu 300mA schalten. Natürlich wird dieses Potential hier noch nichtmal annähernd ausgeschöpft, aber mit diesen Treibern wäre es auch möglich, noch größere Anzeigen (auch ohne Low-Current-LEDs) anzusteuern.
Das Herz dieser Schaltung sollte ein Microcontroller sein, damit zum einen die Countdown-Funktion logisch eher weniger aufwändig realisiert werden kann, und zum anderen, damit die Schaltung flexibel eingesetzt werden kann (die Startzeit kann in der Software einfach gesetzt werden, ohne direkt die ganze Schaltung neu verdrahten zu müssen).
Jedoch gibt es da ein Problem: Bei drei Siebensegment-Anzeigen (à 8 Segmente, der Dezimalpunkt zählt mit) und einem Doppelpunkt ergäbe das 3 x 8 + 1 = 25 Steuerleitungen! Da greift man wieder in die Trick-Kiste und zaubert drei Schieberegister hervor (siehe dazu den Artikel Ports einsparen), und schon benötigt man nur noch eine Taktleitung (CLK), eine Datenleitung (DATA), drei Strobe-Leitungen (STROBE) und die Leitung zu den Doppelpunkten. Aus 25 mach 6!
Die acht Ausgänge der Schieberegister werden dann direkt an die acht Eingänge des Treiberbausteins ULN2804 angeschlossen. Die Ausgänge der Treiberbausteine werden dann über Vorwiderstände mit den Segmenten der jeweiligen Anzeige verbunden. Die Anzeige muss daher eine gemeinsame Anode besitzen.
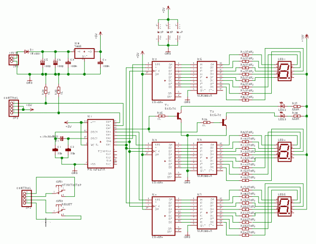
Hier ist der Schaltplan zu sehen:

Hier ist der Schaltplan in höherer Auflösung zu finden.
Gesteuert wird der Countdown von zwei Tastern: Der eine Taster (SW1) dient zum Starten/Stoppen des Countdowns (immer abwechselnd), der andere Taster (SW2) zum Resetten auf die eingestellte Startzeit.
Der Schaltplan wirkt natürlich sehr komplex und ohne geätzte Platine nur schwer aufzubauen. Dennoch ist es eigentlich gar nicht so kompliziert, da alles weitestgehend parallel aufgebaut wird.
Die drei Anzeigen wurden auf je einer Europaplatine (160mmx100mm) untergebracht, die Doppelpunkte bekamen eine ca. 4cm breite Extraplatine spendiert. Die Trägerplatinen selber besaßen kein Kupfer-Lochraster, sodass auf der Rückseite dieser Platinen ein paar Hilfsplatinen mit Kupferraster angeklebt werden mussten. Die vier Platinen wurden zunächst silber besprüht und dann auf je einer Dachlatte pro Seite verschraubt:




Hier sieht man das Modul von der Rückseite:

Die angeklebten Platinen sind gut zu erkennen. Die Vorwiderstände wurden direkt an die Pins der Anzeigen gelötet, um Platz auf der Steuerungsplatine einzusparen. So auch die beiden Treibertransistoren für die Doppelpunkte.
Hier ist das Steuerungsmodul zu sehen:

Es fallen die beiden transistor-ähnlichen Bauteile in der Mitte auf. Das sind beides Spannungsregler; der rechte Spannungsregler ist der des Typs 7805, der auch im obigen Schaltplan zu sehen ist. Der zweite, linke Spannungsregler ist ein 7812-Regler (für 12V also), der aber später entfernt wurde, da 12V als Eingansspannung dienen sollten.
Die langen roten Drähte weg von der Platine sind die Steuerungsleitungen weg von den ULN2804A-Treibern, die direkt zu den Segmenten führen. Diese dienen festgelötet dann auch als Befestigung für die Steuerungsplatine am gesamten Modul.
Hier ist das fertige Modul von hinten zu sehen:

Die vierpolige Klemmleiste unten rechts ist die Anschlussbuchse für das Steuerungsmodul:

Hier sieht man die Anschlüsse an der Steuerungsplatine noch mal genau:

Und so sieht die Schaltung fertig und im Betrieb aus (die Startzeit ist innerhalb der Software auf 5 Minuten (300s) eingestellt, das sollte nach Durchsicht des Programmcodes aber leicht abzuändern sein):

Und nach vergangener Zeit:

Die Dezimalpunkte blinken übrigens mit 2Hz, es sei denn, die Zeit ist abgelaufen, dann leuchten sie konstant.
Und hier zuletzt das gesamte Modul:

Für alle Interessierten gibt es hier den C-Quellcode und das fertig kompilierte HEX-File: LEDCountdown.zip (3KB)
Per Email erreichte mich die Frage, ob und wie ein mechanischer Kontakt ausgelöst werden kann, wenn die Zeit bei Null angekommen ist.
Das ist gar nicht so schwer zu realisieren. Im Quellcode muss eine Abfrage eingebaut werden, ob die verbleibende Sekundenanzahl null ist, und wenn dem so ist, wird einfach ein Pin auf 1 gesetzt (im Schaltplan wird ja ersichtlich, dass der ganze RA-Port ja noch frei ist, also kann z.B. der Pin RA0 dafür verwendet werden).
An den Pin RA0 wird dann eine einfache Transistor-Relais-Schaltung angeschlossen:

Für alle Interessierten gibt es hier den abgeänderten C-Quellcode und das fertig kompilierte HEX-File: LEDCountdown_Relais.zip (3KB)
Aufgrund akuter Nachfrage hier eine Sammlung an Hex-Files für verschiedene Countdownstartzeiten: LEDCountdown_Paket.zip (23KB)
Enthalten sind: 5s, 10s, 15s, 20s, 25s, 30s, 35s, 40s, 45s, 50s, 55s, 60s, 90s, 2min, 3min, 4min, 5min, 6min, 7min, 8min, 9min.
www.jb-electronics.de » Electronics » Digital Technology » LED Countdown
There is no English translation of this page available yet. It will take some more time for me to translate the whole website.
If you have a particular interest in this page getting translated as fast as possible, please contact me; I will see what I can do. Please click here for the German version.