www.jb-electronics.de » Elektronik » Digitaltechnik » Universal-Taktgeber
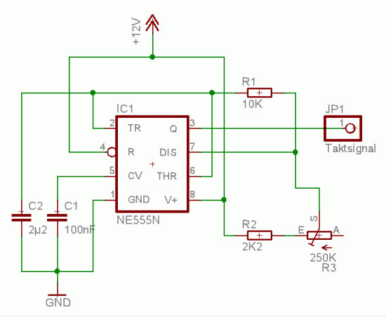
Diese relativ simple Schaltung besteht eigentlich nur aus dem Timer-IC NE555 und den Kondensatoren und Widerständen, die die Frequenz des Oszillators bestimmen. Durch das Ändern von C2 bzw. R2 und R3 lassen sich verschiedenste Frequenzen einstellen.
Über den Jumper JP1 kann nun das Taktsignal abgegriffen werden, das von jeder beliebigen Digitalschaltung in CMOS-Technologie ausgewertet werden kann. Wenn die Schaltung jedoch TTL-kompatibel sein soll, dürfen als Betriebsspannung nur 5V angeschlossen werden, um den Eingang der auswertenden Schaltung nicht zu zerstören. Dieser Taktgeber funktioniert allerdings mit allen anderen Digitalschaltungen dieser Homepage tadellos, da diese alle auf die flexiblere und unempfindlichere CMOS-Technologie zurückgreifen.
Hier ist der Schaltplan zu sehen:

Das Datenblatt verrät uns, dass für die Errechnung der Oszillationsfrequenz beim NE555 gilt:

Das bedeutet, dass diese Schaltung im Bereich von 2.5Hz bis 30Hz oszilliert.
Und hier ein Foto der aufgebauten Schaltung:

Der Digitalzähler II greift übrigens auf diesen Taktgenerator zurück. Aus dieser Schaltung stammt auch obiges Foto.
www.jb-electronics.de » Electronics » Digital Technology » Universal Pulse Generator
There is no English translation of this page available yet. It will take some more time for me to translate the whole website.
If you have a particular interest in this page getting translated as fast as possible, please contact me; I will see what I can do. Please click here for the German version.