www.jb-electronics.de » Elektronik » Digitaltechnik » PIC-Zähler II
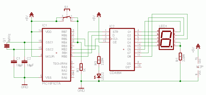
Dieser Zähler leistet im Prinzip genau das selbe wie sein Vorgänger. Um jedoch Ports einzusparen, wie es bei größeren Projekten zwangsläufig geschehen muss, wird nun das 7-Segment-Muster für die Anzeige nicht mehr über den kompletten PORTB ausgegeben; diese Aufgabe wird jetzt von dem Schieberegister CD4094 erledigt. Denn so verwendet man für das Ausgeben der 7-Segment-Daten nur drei Leitungen: die DATA-Leitung zum übertragen des Musters, den CLOCK-Eingang zum Takten und den SROBE-Eingang zum Übertragen des aktuellen Wertes im Register an die Ausgänge. Siehe dazu auch den Artikel Pins einsparen.
Der CD4094 hat nömlich den angenehmen Nebeneffekt, dass er tri-state-fähig ist, d.h. dass seine Ausgänge entweder HIGH oder LOW oder hochomig sein können. Dies geschieht, wenn der OE-Eingang (Output Enable-Eingang) auf Masse (LOW) liegt. Das ist hier allerdings gar nicht erwünscht, da die Anzeige konstant leuchten soll, weshalb der OE einfach an +UV gelegt wird. Hier auch schon der Schaltplan:

Hier ist der Schaltplan in höherer Auflösung zu finden.
LED2 ist eigentlich nur ein Gimmick und leuchtet, sobald im Zählerstand eine gerade Zahl steht. Hier ein paar Fotos der fertigen Schaltung:



Für alle Interessierten gibt es hier den C-Quellcode und das fertig kompilierte HEX-File: Zaehler2.zip (2KB)
www.jb-electronics.de » Electronics » Digital Technology » PIC Counter II
There is no English translation of this page available yet. It will take some more time for me to translate the whole website.
If you have a particular interest in this page getting translated as fast as possible, please contact me; I will see what I can do. Please click here for the German version.