www.jb-electronics.de » Elektronik » Digitaltechnik » Mini-Binäruhr
Diese Mini-Binäruhr unterscheidet sich nur unwesentlich von ihrer Vorgängerin, der ersten Binär-Uhr, der Hauptunterschied ist die Größe:
Denn bei der ersten Binäruhr wurden ja CD4094-Schieberegister verwendet, um die einzelnen LEDs anzusteuern. Das hat den Vorteil, das Ports eingespart werden, und zum anderen, dass der PIC nicht den ganzen Strom für die LEDs liefern muss. Aber der Nachteil ist eigentlich klar: Die Schaltung wird größer, als sie eigentlich sein muss.
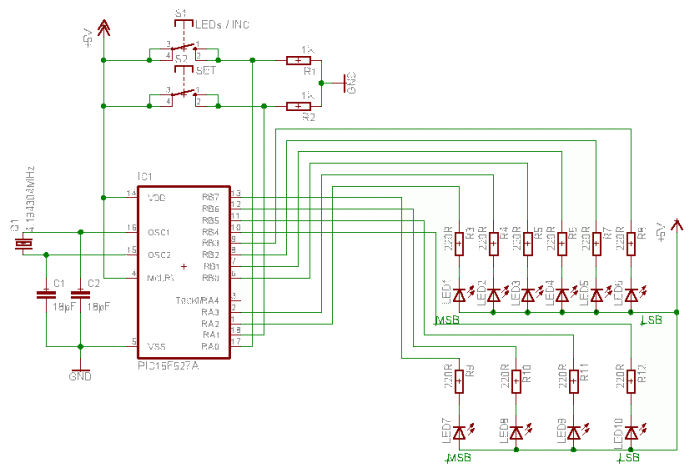
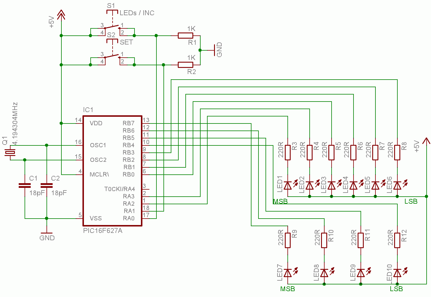
Die Mini-Binäruhr schafft da Abhilfe: die LEDs werden nun direkt über die Ports des PIC16F627A angesteuert (d.h. jede LED hat einen Port, der nichts anderes tut, als sie anzusteuern). Eine Standard-LED braucht ca. 15-20mA an Strom, was die Ausgänge des PIC16F627A aber locker bewerkstelligen können.
Hier ist der Schaltplan zu sehen:

Hier ist der Schaltplan in höherer Auflösung zu finden.
Anmerkung: Das LSB bei den LEDs am Q1 der Schieberegister bedeutet, dass dort das Least Significant Bit anliegt, das ist in unserem Falle 20 = 1. Das MSB ist dann logischerweise das Most Significant Bit, das ist bei den Minuten 25 = 32 und bei den Stunden 23 = 8. Diese Angaben sollten das Nachbauen erleichtern, ich bedanke mich bei den Besuchern, die mich darauf hingewiesen haben.
Man sieht dass fast alle Ports benutzt sind; eine zusätzliche binäre Sekundenanzeige ist so - im Rahmen der direkten Ansteuerung - also nicht mehr möglich. Dem gewieften Beobachter werden noch zwei weitere Unterschiede aufgefallen sein:
Zunächst sind die LEDs nach +5V verschaltet, was für die Ansteuerung negative Logik bedeutet. Außerdem sind die Funktionen der Taster etwas anders gewählt:
Hier ist die fertige Mini-Binäruhr zu sehen:

Und so sieht sie im Betrieb aus:

Alle Bauteile sind sehr deutlich zu erkennen, vor allem natürlich die LEDs und der PIC16F627A Microcontroller in der Mitte.
Die Mini-Binäruhr benötigt eine Betriebsspannung von 5V für die LEDs und den Controller. Bei der ersten Binär-Uhr wurde dies mit einer Eingangsspannung von 9V und einem 7805-Festspannungsregler realisiert. Hier wurde etwas Anderes ausprobiert:
Die Uhr an sich ist relativ klein, und somit ist es eher lächerlich, sie an einer Steckdose (d.h. Steckernetzteil) zu betreiben. Eine Batterie wäre viel sinnvoller.
Sicher, man könnte eine 9V-Blockbatterie und den oben angesprochenen Festspannungsregler verwenden, um die 9V der Batterie in 5V herunterzuregeln, aber bei Spannungsreglern wird die Differenzspannung (hier also 9V - 5V = 4V) einfach verheizt, d.h. diese Leistung und damit auch der Strom geht einfach verloren, was wiederum bedeutet, dass die Batterie nicht sehr lange halten wird.
Die Lösung war also eine einfache selbstgebaute 4.5V-Batterie (die Schaltung läuft bei 4.5V noch stabil): dazu schaltet man einfach drei 1.5V-Zellen hintereinander. Die Verbindungen der Batterien untereinander habe ich mit Alufolie hergestellt, die beiden äußeren Pole durch Drähte herausgeführt und dann alles mit Klebeband befestigt und fixiert; hier sieht man die 4.5V-Batterie:

Dann habe ich noch einen Schalter angebracht, damit man die Uhr bei Bedarfsfall auch einmal komplett ausschalten kann:

Dann wurde die Uhr mit etwas Haushaltspapier als Puffer einfach im Huckepack auf die Batterie aufgesetzt und mit Drähten festgezurrt. Vorsicht: Die Drähte sind hier abisoliert (denn silberne Drähte sehen hier einfach besser aus als rote), aber das hat den unangenehmen Nebeneffekt, dass diese nun leiten. Also muss man aufpassen, dass die Drähte nicht aus Versehen zu (ungewollten) Drahtbrücken werden.
Hier sieht man das fertige Modul:

Wenn man die LEDs nur gelegentlich einschaltet, dann kann die Mini-Binäruhr auch durchaus mal als Taschenuhr eingesetzt werden.
Für alle Interessierten gibt es hier den C-Quellcode und das fertig kompilierte HEX-File: MiniBinaerUhr.zip (4KB)
www.jb-electronics.de » Electronics » Digital Technology » Miniature Binary Clock
There is no English translation of this page available yet. It will take some more time for me to translate the whole website.
If you have a particular interest in this page getting translated as fast as possible, please contact me; I will see what I can do. Please click here for the German version.