www.jb-electronics.de » Elektronik » Nixie-Röhren » Nixie-Netzteil III
Während das Nixie-Netzteil II zwar eine signifikante Verbesserung gegenüber dem ersten Netzteil darstellt, sind für den täglichen Einsatz zum Testen von Nixie-Röhren einige Mängel nicht von der Hand zu weisen:
Daher entschied ich mich, ein Netzteil zu konzipieren, das diese Mängel nicht mehr aufweist und somit im Alltag ungleich praktikabler ist.
Die erste wesentliche Neuerung gestaltete sich im Stromversorgungs-Konzept. Das Nixie-Netzteil III kann entweder extern von einem 9V-DC-Steckernetzteil versorgt werden, oder auch mobil mittels sechs AA-Batterien. Die Art der Versorgung kann per Kippschalter ausgewählt werden.
Anders als bei netzbetriebenen Geräten ist bei batteriebetriebenen Geräten allerdings auf einige wichtige Punkte zu achten:
Es sollte hier angemerkt werden, dass auch netzbetriebene Geräte nicht unnötig Strom verschwenden sollten. Die Feinheit bei batteriebetriebenen Geräten ist allerdings, dass sie es unter keinen Umständen dürfen und dementsprechend optimiert werden müssen.
Die Lösung für all diese Probleme heißt Schaltregler. Das sind elektronische Schaltungen, die - grob gesagt - mit periodisch ein- und ausgeschalteten Induktivitäten aus nahezu jeder Eingangsspannung jede Ausgangsspannung erzeugen können, daher werden sie auch oft als DCDC-Converter bezeichnet. Ein Beispiel stellt das Nixie-Netzteil II dar.
Die Entwicklung solcher Schaltungen, die effizient und störungsarm arbeiten, ist allerdings alles andere als trivial. Es ist natürlich möglich, und meiner Meinung nach sollte sich auch jede(r) Elektroniker(in) irgendwann mal in der Laufbahn damit beschäftigen, doch in diesem Falle entschloss ich mich, auf fertige Schaltregler-Module zurückzugreifen. Diese fertigen Module sind zwar recht kostspielig, aber dafür sehr klein und effizient.
Ich entschied mich für die Regler TSR1-2450 und AM2D-0512. Der TSR1-2450 von Traco liefert +5V bei 1.0A für einen Eingangsspannungsbereich von 6.5-36V DC. Bei der Verwendung von sechs AA-Mignon-Batterien, die eine nominale Spannung von ca. 1.5V ausweisen, arbeitet der Regler also noch zuverlässig bis zu einer Zellspannung von ca. 1.1V, was die Batterien somit effizient nutzt. Der AM2D-0512 ist ein Standard-Regler von aimtec, der bei 5V Eingangsspannung eine Ausgangsspannung von 12V @ 167mA liefert (das entspricht ca. 2W).
Hier ist das Konzept als Schaltplan zu sehen:

Hier ist der Schaltplan in höherer Auflösung zu finden.
Mit S1 lässt sich zwischen externer Versorgung und Batterieversorgung umschalten. LED1 zeigt somit an, ob eine externe Spannungsversorgung erfolgt, oder nicht. P1 ist der Ein-Aus-Schalter für die gesamte Schaltung (mit Ausnahme von LED1). Im Folgenden werden die Symbole +12V, +5V und -5V für die Spannungsversorgungen verwendet, um die nachfolgenden Schaltpläne übersichtlich zu halten.
Der IC 7660 stellt die -5V zur Verfügung, die der Analog-Digital-Wandler benötigt; siehe dazu später mehr.
So, jetzt haben wir stabile +5V, -5V und +12V. Was nun? Die +5V werden zur Ansteuerung des Mikrocontrollers sowie des Volt- und Amperemeters benötigt, und die -5V zur Versorgung des Operationsverstärkers, aber dazu später mehr. Die +12V hingegen werden zur Erzeugung der Hochspannung genutzt.
Da die Hochspannung aus Gleichspannung erzeugt werden soll, fällt eine Transformator-Lösung wie beim Nixie-Netzteil I weg; ein DCDC-Wandler muss her. Dieser sollte aber komfortabel einstellbar sein, und zudem sehr effizient arbeiten. Verwendet wurde daher statt einer Eigenbau-Variante der MHV12-300S10P von Traco (12V Eingangsspannung, 0-300V einstellbare Ausgangsspannung, 10mA max.), den ich vor Jahren günstig erwerben konnte (neu kostet dieses Modul über 300 €). Dieses Modul benötigt also 12V, aber welchen Gesamtstrom benötigt es? 300V bei 10mA entsprechen 3W. Bei einer angegebenen Effizienz von ca. 60% (siehe Datenblatt) werden bei 12V also maximal ca. 417mA benötigt.
Es ist so schon zu erkennen, dass das Modul diese Ausgangsstrom nicht erreichen wird, da der 2W-DCDC-Converter AM2D-0512 mit 167mA Ausgangsstrom zu schwach ist - aber das ist kein großer Nachteil, da 10mA bei 300V bei der Ansteuerung gängiger Nixies fast nie benötigt werden. So kommen wir noch auf ca. 4mA bei vollen 300V Ausgangsspannung.
Die Ausgangsspannung des MHV12-300S10P lässt sich entweder über eine externe Spannung oder durch ein Potentiometer einstellen. Ich entschied mich für die Potentiometer-Lösung. Zudem sollte ein Potentiometer verwendet werden, welches über einen Schaltkontakt verfügt, sodass die gesamte Schaltung in der Potentiometer-Stellung, die 0V entspricht, ausgeschaltet ist.
Hier ist der Hochspannungs-Teil des Nixie-Netzteils III zu sehen:

Wie schon gesagt: P1 ist ein Potentiometer, das zudem einen Schaltkontakt (Schließer) beinhaltet, der die gesamte Schaltung ausschalten kann (siehe oben). Die Kondensatoren werden im Datenblatt des DCDC-Converters empfohlen.
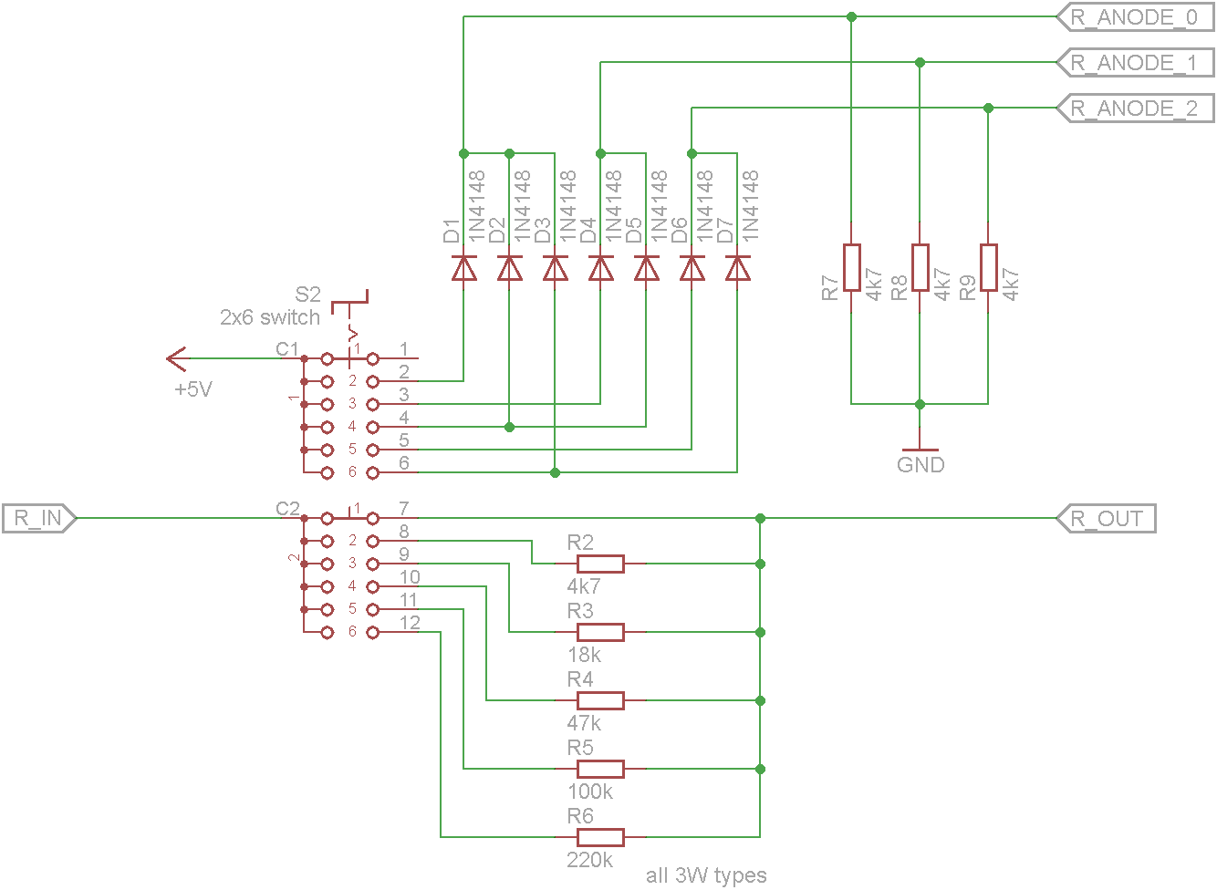
Der Strom ist in diesem einfachen Netzteil nicht direkt regelbar. Dennoch sollte der Anodenwiderstand zumindest grob einstellbar sein, um verschiedene Nixies mit verschiedenen Strömen und Zündspannungen einfach testen zu können. Die Wahl fiel daher auf einen Stufenschalter, mit dem sich zwischen den folgenden sechs Widerstandswerten wechseln lässt: 0Ω, 4.7kΩ, 18kΩ, 47kΩ, 100kΩ, 220kΩ
Zudem soll der aktuell eingestellte Widerstandswert auch noch anzeigbar sein, weshalb ein 2×6-Stufenschalter verwendet wurde. Dessen zweite Ebene dient einzig allein dazu, einem später angeschlossenen Mikrocontroller ein Binär-Signal zu übermitteln, welches den aktuellen Widerstand kodiert.
Hier ist der Schaltplan zu sehen:

Hier ist der Schaltplan in höherer Auflösung zu finden.
R_IN und R_OUT werden als effektiver Widerstand in Reihe zur Hochspannung geschaltet. Der Teil C1 des Stufenschalters hingegen wird an den 5V-Logikteil angeschlossen: Die drei Bits R_ANODE_0, R_ANODE_1, und R_ANODE_2 entsprechen einer Binärzahl von 0-5, um dem später angeschlossenen Mikrocontroller den ausgewählten Anodenwiderstand mitzuteilen. Dabei arbeiten die Dioden als Oder-Gatter um IO-Ports am nachfolgenden Mikrocontroller zu sparen, ähnlich wie bei der Verschaltung des Stufenschalters der Fernbedienung des Sport-Display. R7-R9 dienen als Pulldown-Widerstände, damit die Leitungen R_ANODE_0, R_ANODE_1, und R_ANODE_2 ein sauberes Logiksignal liefern.
Das Voltmeter soll die mittels P1 eingestellte Hochspannung mit einer Genauigkeit von 1V im Bereich 0-300V messen; mit etwas Sicherheit ist es auf den Bereich 0-319V ausgelegt. Das Amperemeter misst den fließenden Strom, der im Bereich von 0-10mA liegt, mit einer Genauigkeit von 0.1mA. Zur Sicherheit ist auch hier der maximal messbare Wert mit 25mA deutlich größer gewählt als er auftreten kann.
Die Grundlagen des Volt- und Amperemeters sind in den Artikeln zum Nixie-Voltmeter und Nixie-Amperemeter erklärt. Daher hier nur eine Übersicht über die Parameter der beiden Messvorgänge:
Beim Nachbau sollten die Potis auf die im Schaltplan vermerkten Werte eingestellt werden. Dann kann die Feinkalibrierung mit einem externen Multimeter erfolgen.
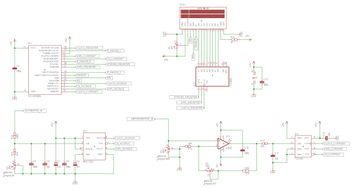
Die Anzeige der Spannung, des Stroms, sowie des aktuell eingestellten Anodenwiderstandes geschieht über ein zweizeiliges LCD. Hier ist das Herz des Nixie-Netzteils III zu sehen:

Hier ist der Schaltplan in höherer Auflösung zu finden.
Oben links findet sich der PIC16F628A, der wegen seines größeren Programmspeichers dem PIC16F627A vorgezogen wurde. Er arbeitet mit internem Takt von ca. 4MHz, um die Ports RA6 und RA7 ebenfalls als IO-Ports nutzen zu können.
Unten links ist das Voltmeter zu sehen: Die zu messende Spannung (in unserem Falle: +HV) wird oberhalb von R10 an die Leitung VOLTMETER_IN angelegt. Es sieht in diesem Falle so aus, als würde das Voltmeter immer eine konstante Spannung messen, aber +HV ist ja als die eingestellte Hochspannung definiert, die sich durch Drehen an Poti P1 einstellen lässt, siehe oben. Die Vielzahl an Kondensatoren um den ADC MAX1242 dient der Entstörung.
Auf der rechten unteren Seite ist das Amperemeter dargestellt. Über AMPEREMETER_IN wird die Stromstärke gemessen. Sowohl am Operationsverstärker OP07 als auch am ADC TLC549 finden sich wieder einige Abblockkondensatoren, die nicht weggelassen werden sollten. Auch sie gewährleisten den störungsfreien Betrieb der Schaltung.
Rechts oben findet sich schließlich das LCD, welches von einem CD4094 angesteuert wird, um IO-Ports beim PIC16F628A zu sparen. Die Ansteuerung erfolgt genau so wie im LCD-Einstieg beschrieben. Angezeigt werden Spannung, Strom, sowie der eingestellte Widerstand. Verwendet wurde ein Display mit weißer Schrift und blauer Hintergrundbeleuchtung. Hier ist das Ausgabeformat anhand eines Beispiels illustriert:
| U | 2 | 7 | 2 | V | R | 1 | 0 | 0 | k | ||||||
| I | 0 | 4 | . | 3 | m | A |
Übrigens: Aus Übersichtlichkeitsgründen wurden im obigen Schaltplan die Verbindungen zwischen dem PIC16F627A und der Peripherie (MAX1242, TLC549, CD4094) nur mittels Labeln eingezeichnet. Gleiche Label müssen also beim Nachbau verbunden werden.
Dieser Teil der Schaltung arbeitet mit einem Mikrocontroller, für den ein entsprechender Programmcode geschrieben wurde. Er ist ausführlich dokumentiert und sollte daher verständlich und selbsterklärend sein. Für alle Interessierten gibt es hier den C-Quellcode und das fertig kompilierte HEX-File hier zum Download: NixieNetzteilIII.zip (6KB)
Manchmal reichen selbst 300V (Maximalspannung des MHV12-300S10P) nicht aus, um eine Neon-Entladung zu starten. Daher sollte noch ein Hochspannungs-Modul eingebaut werden, das einer kleinen USB-Plasmakugel ähnlich dieser entnommen wurde:

Diese Plasma-Module (wie ich sie ab jetzt der Einfachheit halber nenne) erzeugen hochfrequente Hochspannung im Bereich einiger Kilovolt. Aufgrund dieses Wechselfeldes reicht meistens ein einzelner Kontakt aus, um ein Gas zum Leuchten anzuregen. Plasma-Module sind daher ein sehr hilfreiches Werkzeug um herauszufinden, ob eine Nixie-Röhre Luft gezogen hat, wenn sie sich nicht mit 300V zünden lässt.
Da das verwendete Plasma-Modul nur +5V benötigt, da es ja für USB-Betrieb vorgesehen ist, wird es einfach mit einem Taster mit +5V verbunden. Die Hochspannung wird dann über zwei Klemmen abgegriffen. Da das Plasma-Modul keine wohldefinierte Ausgangsspannung liefert, und zudem nur sehr geringe Ströme, wird es nicht über das Volt- und Amperemeter abgefragt. Es ist lediglich ein einfaches, aber sehr effektives qualitatives Analyse-Werkzeug.
Wie unschwer zu erkennen ist, spielen in diesem Projekt mehrere kleinere Schaltungen eine Rolle; aber erst korrekt zusammengeschaltet ergeben sie das gesamte Nixie-Netzteil III. Bei der Dokumentation dieses Projektes hätte ich auch einfach den gesamten Schaltplan angeben können, aber ich entschied mich dagegen. Warum? Weil es sehr instruktiv ist, ein Projekt in kleinere Bestandteile aufzugliedern: die zu lösenden Probleme werden überschaubarer, und Fehler lassen sich besser einkreisen.
Daher wird hier zum Schluss kein kompletter Schaltplan angegeben, sondern lediglich ein Verschaltungsplan der einzelnen Komponenten:

Hier ist der Plan in höherer Auflösung zu finden.
An die ausgehenden Leitungen auf der linken Seite werden die Batterien sowie bei Bedarf die externe 9V-Spannungsversorgung angeschlossen. HV_OUT und HV_GND sind die Plus-/Minus-Anschlüsse für die Hochspannung. Es ist wichtig, dass der Minus-Anschluss mit dem AMPEREMETER_IN-Anschluss verbunden wird, und nicht mit GND, da das Amperemeter zwischen AMPEREMETER_IN und GND mittels des Shunt-Widerstands P3 ja den Strom messen soll. PLASMA_OUT ist der Ausgang des Plasma-Moduls, und PLASMA_GND eine einfache Verbindung zur Masse GND der gesamten Schaltung, wobei für die meisten Zwecke nur der Ausgang PLASMA_OUT benötigt wird, dazu aber später mehr.
Im Innern des Nixie-Netzteil III folgen die Spannungsversorgung, die Hochspannungsversorgung, sowie der in Reihe geschaltete einstellbare Anodenwiderstand.
Weiter unten wird noch das Ampere- und Voltmetermodul angeschlossen. Wichtig ist beim Voltmeter, dass sich der Eingang VOLTMETER_IN auf GND bezieht. Das Amperemeter wird in Reihe geschaltet: der Eingang AMPEREMETER_IN wird so zum Minuspol der ausgehenden Hochspannungs-Klemme. Diese Verschaltung des Amperemeters wird auch als Low-Side-Verschaltung bezeichnet, da es den fließenden Strom an der unteren Seite (also knapp über Masse) misst. Das entspricht der Tatsache, dass Amperemeter prinzipiell ja nur in Reihe geschaltet werden müssen. Die andere Variante heißt High-Side-Verschaltung, bei der das Amperemeter hier zum Beispiel zwischen Hochspannungsmpodul und einstellbarem Anodenwiderstand eingebaut würde. Schaltungstechnisch ist eine Low-Side-Verschaltung aber meistens einfacher zu handhaben, weshalb sie auch hier Anwendung findet.
Schließlich folgt noch das Plasma-Modul. Dessen Hochspannnungsausgang wird separat nach außen geführt. Beim Nachbau sollte darauf geachtet werden, dass es weit genug von der Mikrocontroller-Platine entfernt aufgebaut ist, damit es durch sein hochfrequentes Wechselfeld nicht die Elektronik stört. Auch hier wird wieder ersichtlich, dass es sehr sinnvoll ist, aktive Bauelemente wie Analog-Digital-Wandler, Operationsverstärker, Mikrocontroller und sonstige Logik-ICs mit 100nF-Kondensatoren zu versehen, um sie unanfälliger gegen hochfrequente Störungen werden zu lassen. Der Ausgang GND wird zwar im obigen Plan zum Label PLASMA_GND, was vielleicht ein bisschen verwirrend ist. Technisch gesehen reicht wegen der Hochfrequenz meistens ein einziges Kabel von PLASMA_OUT zur Nixie-Röhre, um das dortige Neon zum leuchten zu bringen. Allerdings ist es manchmal von Vorteil, zusätzlich noch GND anschließen zu können (siehe weiter unten). Der Anschluss HV_GND kann dafür nicht genutzt werden, da er vor GND noch über das Amperemeter führt. Daher wird hier GND als PLASMA_GND separat nach außen geführt.
Da das Nixie-Netzteil III auch mobil einsetzbar sein sollte, wurde es für den Einbau in einen kleinen Koffer konzipiert. Eine entsprechende Frontplatte für die Bedienelemente erstellte ich ähnlich schon wie beim Sport-Display mit der Frontplatten-Software der Firma Schaeffer AG.
Genug der vielen Worte, hier sind ein paar Bilder des fertigen Netzteils zu sehen.:

Auf der Unterseite wurde ein Batteriefach für sechs AA-Zellen eingebaut, und auf der Rückseite ein Hohlstecker für externe Versorgung eingelassen.


Die Elemente auf der Frontseite des Netzteils sind wiefolgt belegt:

Auf der linken Seite ist das Plasma-Modul mit seinen beiden Anschlüssen zu sehen. Rechts mittig ist das LCD zu sehen. Daneben ist der Umschalter zwischen externer und interner Versorgung mit Status-LED zu sehen. In dieser Konstellation ist die externe Versorgung eingeschaltet. Darunter sind die beiden Drehknöpfe für Spannung und Anodenwiderstand zu sehen, und rechts daneben finden sich schließlich die beiden Anschlüsse für die Hochspannung.
Die Platinen wurden wie oben beschrieben separat aufgebaut und auf der Rückseite der Frontplatte befestigt:

Hier ist die Spannungsversorgungsplatine im Detail zu sehen:

Das ist die Ampere- und Voltmeter-Platine mit angeschlossenem LC-Display:

Gut zu sehen sind rechts das Dioden-Oder-Gatter sowie die blauen Präzisions-Trimmer zur Feinkalibrierung des Volt- und Amperemeters. Unterhalb der Platine wurde Isolierband auf die Frontplattenrückseite geklebt, um Kurzschlüsse zu vermeiden.
Hier ist das Plasma-Modul zu sehen:

Auch hier wurde die Frontplattenrückseite isoliert.
So sieht das LC-Display im Betrieb aus:

Beim Testen einer Nixie sieht es so aus:

Mit dem Plasma-Modul können auch Röhren mit höherer Zündspannung getestet werden, wie etwa diese Neon-Spektralröhre. Hier empfiehlt es sich, um ein helles Leuchtbild zu erhalten, beide Anschlüsse des Plasma-Moduls zu verwenden.


Dieses Netzteil ist für das Arbeiten mit Nixie-Röhren das praktischste, das ich besitze. Die Entwicklungsphase war zwar stellenweise stockend, aber das Endergebnis ist ein Netzteil, das ich nun nahezu täglich benutze. Die Arbeit hat sich also gelohnt.
www.jb-electronics.de » Electronics » Nixie Tubes » Nixie Power Supply III
There is no English translation of this page available yet. It will take some more time for me to translate the whole website.
If you have a particular interest in this page getting translated as fast as possible, please contact me; I will see what I can do. Please click here for the German version.