www.jb-electronics.de » Elektronik » Nixie-Röhren » Nixie-Amperemeter
Nach dem Bau des Nixie-Voltmeters lag es eigentlich nahe, auch noch ein Amperemeter zu verwirklichen. Es sollte in der Lage sein, Ströme im Bereich 0.0 bis 9.9mA messen zu können, mit 0.1mA Genauigkeit.
Wie auch schon vorher verwendete ich als Hochspannungsmodul das Modul 1363 von TaylorEdge, da ich ein kleines kompaktes Modul brauchte, das zuverlässig funktionierte. Hier ist das Modul zu sehen:


Hier gibt es das Datenblatt zum Download: Datasheet_1363-1364.pdf (185 KB).
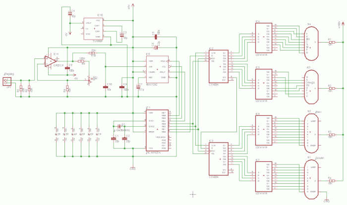
Das 1363 stellt in meiner Schaltung die benötigten 150V zur Verfügung, daher habe ich es im folgenden Schaltplan auch nicht weiter eingezeichnet:

Hier ist eine höher auflösende Version des Schaltplans vorhanden.
Der Aufbau eines Amperemeters ist etwas komplizierter als der eines Voltmeters, da Ströme direkt nicht so leicht gemessen werden können. Es empfiehlt sich daher, den Strom in eine Spannung zu verwandeln, und dann diese Spannung zu messen.
Das funktioniert mit einem sogenannten Shunt-Widerstand. Das ist eigentlich ein ganz normaler Widerstand, der allerdings einen recht kleinen Wert besitzt, in dieser Schaltung sind es gerade einmal 5Ω. Wenn nun der Widerstandswert bekannt ist, kann unter Kenntnis des ohmschen Gesetzes (U = R × I) und der am Widerstand abfallenden Spannung (und genau diese wird ja gemessen) der fließende Strom errechnet werden.
Der Shunt-Widerstand wird meistens sehr klein gewählt, damit das Amperemeter, das ja in Reihe geschaltet wird, möglichst keinen Einfluss im Messkreis hat. Genau so, wie ideale Voltmeter einen unendlich großen Eingangswiderstand haben sollten (damit kein Strom reinfließt), sollten ideale Amperemeter einen unendlich kleinen Shunt-Widerstand besitzen (damit keine Spannung über das Amperemeter abfällt).
Doch hier offenbart sich auch direkt das Problem: Während die abfallende Spannung mit einem kleinen Widerstand automatisch ebenfalls klein wird, muss sie ja noch gemessen werden, hier mit einem Analog-Digital-Converter. Dieser hat als Referenzspannung 2.5V, was um ein Vielfaches größer ist, als die maximal abfallende Spannung von UShunt, max. = 9.9mA × 5Ω = 50mV.
Aus diesem Dilemma hilft uns ein sehr wichtiges Bauteil aus der Analogtechnik: der Operationsverstärker (kurz: OPV). Hier eine komplette Einführung in das Themengebiet zu geben, würde den Rahmen dieses Artikels sicherlich sprengen. Gesagt sei hier nur, dass Operationsverstärker dazu benutzt werden können, analoge Signale (z.B. UShunt) mit einem nahezu beliebigen Faktor zu verstärken. Der OPV arbeitet dann als nicht-invertierender Verstärker in dieser Konstellation:

Durch diese Schaltung lässt sich ein Signal mit dem Faktor k verstärken. Ich verwende hier den OP07, der sich durch seine geringe Offsetspannung auszeichnet. Vorher hatte ich den LM358 verwendet, von dessen Verwendung aus dem selben Grund jedoch abzuraten ist.
Übliche Operationsverstärker benötigen jedoch eine positive und negative Versorgungsspannung, um mit ihrem Ausgangssignal auf 0V herunter zu kommen. Das erledigt in diesem Amperemeter der IC 7660, der als Ladungspumpe fungiert, und einen Elektrolytkondensator respektive GND negativ auflädt. Der liefert dann zwar nur wenige mA, aber das reicht zum Betrieb des OPV OP07 locker aus.
Auch hier findet wieder der MAX1242 10Bit-ADC Verwendung, der die verstärkte Shunt-Spannung in einen Zahlenwert umwandelt. Er nutzt seine interne 2.5V-Referenzspannung. Zugegeben, ein 10Bit-ADC ist hier übertrieben, da das Amperemeter nur 100 Schritte auflösen muss, das ginge problemlos mit einem 8Bit-ADC (256 Schritte). Doch mit dem MAX1242 wäre es auch möglich, den Messbereich bis auf 30mA zu erweitern, ohne die Analoghardware zu modifizieren.
Wichtig im Bezug zum ADC ist noch der RC-Tiefpass aus R10/C10, der etwaiges Schwingen am ADC-Eingang verhindert.
Ähnlich wie schon beim Voltmeter kann durch entsprechende Wahl der Betriebsparameter (Verstärkungsfaktor k des OPV, Anzahl der Samplings, etc.) die Prozessorauslastung minimiert werden. Ich habe zu diesem Zweck in einem Tabellenkalkulationsprogramm ein paar Zahlenspielereien vorgenommen:
RShunt = 5Ω, siehe oben. Verstärkungsfaktor des ADC: k = 15.6. Nehme 20 Samples auf (damit das Voltmeter und Amperemeter die gleiche Samplingfrequenz haben), und dividiere am Ende durch 64. Hier ist die zugehörige Tabelle zu sehen, die dafür sorgt, dass die Schaltung auch direkt bis 30mA ausgelegt ist:
| Strom | UShunt | UADC | ADC-Wert | 20 x summiert | durch 64 geteilt |
| 0.0mA | 0.00V | 0.00V | 0 | 0 | 0 |
| 10.0mA | 0.05V | 0.78V | 319 | 6380 | 99 |
| 20.0mA | 0.10V | 1.56V | 638 | 12760 | 199 |
| 30.0mA | 0.15V | 2.34V | 957 | 19140 | 299 |
Das Ergebnis ist bewusst nicht in mA, sondern in Zehnteln mA errechnet. Diese Art von Festkommaarithmetik spart nochmals Rechenkapazität, da die Nachkommastelle des mA-Wertes einfach durch die Einer des Ergebnisses gegeben ist.
Es passt nicht ganz genau, doch dazu ist in der endgültigen Schaltung ein Poti eingebaut, mit dem der Verstärkungsfaktor des ADC von k=12..17 geregelt werden kann, sodass das Amperemeter recht genau kalibriert werden kann.
Durch den OPV ist nun deutlich mehr los auf der Platine als noch beim Voltmeter:



Die einzelnen Komponenten sind gut zu erkennen: Vorne in der Mitte der PIC, rechts daneben die 7660-Ladungspumpe, links unten neben dem PIC der OP07, und direkt darüber der MAX1242. Links daneben die Shunt-Widerstände (10Ω || 10Ω = 5Ω) und die Widerstände und das Poti, die den Verstärkungsfaktor k des OP07 einstellen.
Darüber die zwei CD4094-Schieberegister, und darüber die russischen LS74141-kompatiblen Treiber-ICs. Auch wie beim Voltmeter wurden ursprünglich vier CD4094-Register eingeplant (warum auch immer), daher die beiden leeren (weil überflüssigen) Fassungen.
So sieht das Nixie-Amperemeter im Betrieb aus:

Für alle Interessierten gibt es hier den C-Quellcode und das fertig kompilierte HEX-File: NixieAmperemeter.zip (3KB).
www.jb-electronics.de » Electronics » Nixie Tubes » Nixie Amperemeter
There is no English translation of this page available yet. It will take some more time for me to translate the whole website.
If you have a particular interest in this page getting translated as fast as possible, please contact me; I will see what I can do. Please click here for the German version.