www.jb-electronics.de » Elektronik » Digitaltechnik » Elektronisches Codeschloss
Um ein funktionstüchtiges und vor allen Dingen sicheres Codeschloss aufzubauen, benötigt man keinen Codeschloss-Spezial-IC; ein paar Dezimalzähler vom Typ CD4017, ein paar Taster, Transistoren und Widerstände genügen.
Der Trick dieser Schaltung beruht darauf, mehrere Dezimalzähler so zu verschachteln, dass sie nacheinander von je einem anderen Taster freigeschaltet werden müssen, und eine Falscheingabe das komplette Codeschloss zurücksetzt. Hier der grobe Schaltplan:

Über den Jumper JP1 werden 12 entprellte (!) Taster angeschlossen. Dabei ist der erste Taster von links der Taster, der zuerst gedrückt werden muss; der zweite Taster von links muss als zweites gedrückt werden. Die restlichen Taster resetten das Codeschloss, egal, wann sie gedrückt werden. Die Taster werden wiefolgt an den Jumper angeschlossen:

*Anmerkung: Eigentlich müssen nur die für den Code relevanten Taster nach obigem Schaltbild entprellt werden, denn eine falsche Taste ist eine falsche Taste, egal ob sie entprellt ist oder nicht. Wenn bei diesen Tasten die Entprellung weggelassen wird, würde es lediglich beim Öffnen des Gehäuses offensichtlicher, welche Tasten zum Code gehören und welche nicht.
Wenn Taster 1 und Taster 2 jeweils einmal hintereinander gedrückt wurden, schaltet sich der Jumper JP2 auf +12V (HIGH). Sollte jedoch ein anderer Taster (3-12) während der Eingabe des Codes oder danach gedrückt werden, schaltet sich der Jumper JP3 auf +12V und das gesamte Codeschloss wird resettet.
Damit diese Schaltung funktioniert, spielt der Anschluss namens ENA eine große Rolle: Er ist der sogenannte Taktsperre-Eingang. Das heißt, dass wenn dort HIGH anliegt, ein Impuls am CLK-Eingang nichts zu Folge hat. Hier ist der ENA-EIngang allerdings invertiert, was man an dem kleinen Kreis erkennen kann. Das bedeutet, dass LOW (0V) anliegen muss, damit ENA den Takt sperrt.
Am Anfang liegen alle CLK-Eingänge auf LOW. Die ENA-Eingänge liegen alle außer dem ersten auf +12V, da sie ja mit dem Ausgäng 0 des vorherigen Zählers verbunden sind. Wenn nun der erste Taster betätigt wird, schaltet IC1 einen weiter. Das heißt wiederum, dass IC2 freigeschaltet wird, da nun ENA vom 33K-Pulldown-Widerstand nach Masse gezogen wird. Nun beginnt das gleiche von vorne, sollte eine weitere Stufe folgen. Falls nicht, wird - wie schon gesagt - einfach der Jumper JP2 auf +12V gesetzt.
Wenn zum Beispiel der Taster 1 zweimal gedrückt wird, resettet die Schaltung auch, da der Ausgang 2 des IC1 ja zur allgemeinen Reset-Leitung führt. Gleiches gilt dafür, wenn ein falscher Taster betätigt wird: Da diese Taster direkt mit der Reset-Leitung verbunden sind, resetten sie dadurch das gesamte Codeschloss. Zudem erfolgt ein positiver Spannungsimpuls am Jumper JP3 von +12V.
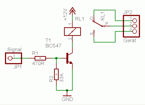
An JP2/JP3 kann die folgende Treiberstufe angeschlossen werden, deren Relais dann auch andere Geräte schalten kann. Die maximal anschließbare Stromstärke und Spannung hängt natürlich von dem verwendeten Relais ab:

Die Schaltung kann beliebig lang fortgeführt werden. Bei 12 Tasten und einem zehnstelligen Code gibt es schon einige Kombinationen. Doch die Nachteile gegenüber den meisten Spezial-Codeschloss-ICs sollen nicht verschwiegen werden:
Der Code ist für jeden, der die Platine sieht, klar erkennbar. Zudem ist es nicht möglich, einen Code einzuprogrammieren, höchstens über Steckbrücken. Es ist auch nicht möglich, Tasten ohne größeren Schaltungsaufwand mehrmals im Code vorkommen zu lassen. Dennoch finde ich es erstaunlich, dass man mit solchen an sich einfachen Bauteilen ein relativ sicheres Codeschloss zusammenstellen kann.
Und zuletzt noch ein Foto des fertigen Aufbaus (hier mit 3 Stufen):

www.jb-electronics.de » Electronics » Digital Technology » Digital COmbination Lock
There is no English translation of this page available yet. It will take some more time for me to translate the whole website.
If you have a particular interest in this page getting translated as fast as possible, please contact me; I will see what I can do. Please click here for the German version.