Zur Druckansicht wechseln Visit the English version of this page

www.jb-electronics.de » Elektronik » Sonstiges » Pegelanzeige

Pegelanzeige

Diese simple Pegelanzeige beruht auf dem Spezial-IC KA2285 (Samsung) oder auch LBI403N (Sanyo). Das Datenblatt für den KA2285 können Sie hier herunterladen, das Datenblatt für den LB1403N finden Sie hier (beide im PDF-Format). Diese Datenblätter und viele weitere können Sie sich übrigens unter www.datasheetcatalog.com im PDF-Format anschauen und herunterladen.

Diese ICs sind recht alt und wurden vom neueren LM3915 im Versandhandel nahezu verdrängt. Der LM3915 kann zwar ganze 10 LEDs ansteuern - die obigen ICs nur 5 - aber ist dafür auch 10x teurer. Es ist daher kaum verwunderlich, dass diese ICs häufig in Sperrmüll-Radios zu finden sind.

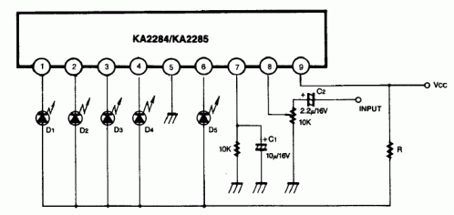
Hier ist die Ansteuerung des KA2285 zu sehen, den ich für dieses Pojekt verwendete:

Die Beschaltung des KA2285

Als Betriebsspannung wählte ich 9V und als R verwendete ich 10K.

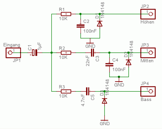
Um die Bässe, Mitten und Höhen anzeigen zu können, baute ich deshalb diese kleine Frequenzweiche, die auf www.b-kainka.de unter Bastelanleitungen zu finden ist, ein:

Die Frequenzweiche

Hier ist der Originalschaltplan von obiger Seite zu sehen (die Frequenzweiche ist rechts am Rand gut zu erkennen):

Der Originalschaltplan

Quelle: http://www.b-kainka.de/bastel85.htm

An JP2, JP3 und JP4 wird nun jeweils ein IC angeschlosssen. Ich entschied mich für rote LEDs für den Bass, gelbe LEDs für die Mitten und grüne LEDs für die Höhen.

So sieht die fertige Schaltung aus:

Die fertige Schaltung

Und hier im Betrieb:

Die fertige Schaltung im Betrieb

Nach oben

show print layout Die deutsche Version der Seite besuchen

www.jb-electronics.de » Electronics » Miscellaneous » Audio Level Display

Audio Level Display

My apologies...

There is no English translation of this page available yet. It will take some more time for me to translate the whole website.

If you have a particular interest in this page getting translated as fast as possible, please contact me; I will see what I can do. Please click here for the German version.

To the top