www.jb-electronics.de » Elektronik » Nixie-Röhren » Nixie-Voltmeter
Irgendwann passiert es. Mensch fragt sich als Nixie-Liebhaber: Was kann noch mit Nixies gebaut werden, das keine Uhr ist? Da kam mir die Idee eines Voltmeters. Denn es hat schon ganz schön Stil, die Spannung einer extra für Nixies gebauten Versorgung auch über Nixies anzeigen zu lassen. Zudem ist es wirklich mal etwas Anderes.
Aber was sollte das Voltmeter können? Ich wollte eine dreistellige Anzeige der Gestalt 123V haben. Als Röhren verwendete ich meinen russischen Liebling, die IN-14, und ihre Kollegin IN-19B stellte das Volt-Zeichen zur Verfügung. Das Voltmeter sollte daher auch auf 1 Volt genau sein.
Ich verwendete als Hochspannungsmodul das Modul 1363 von TaylorEdge, da ich ein kleines kompaktes Modul brauchte, das zuverlässig funktionierte. Hier ist das Modul zu sehen:


Hier gibt es das Datenblatt zum Download: Datasheet_1363-1364.pdf (185 KB).
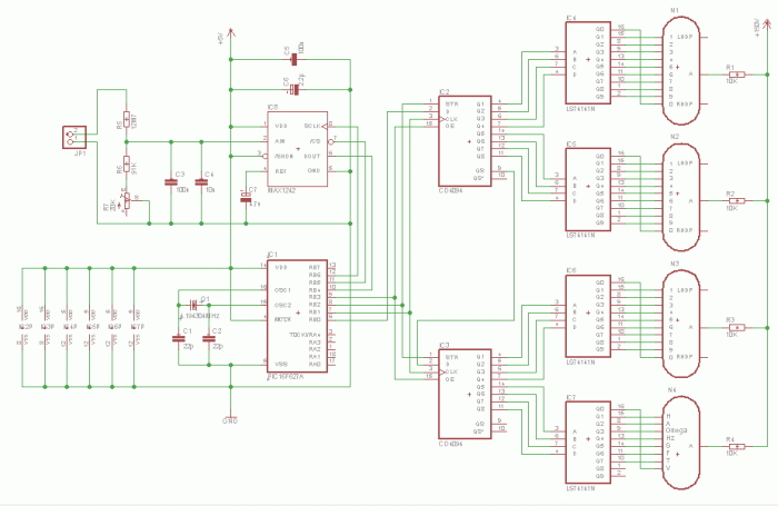
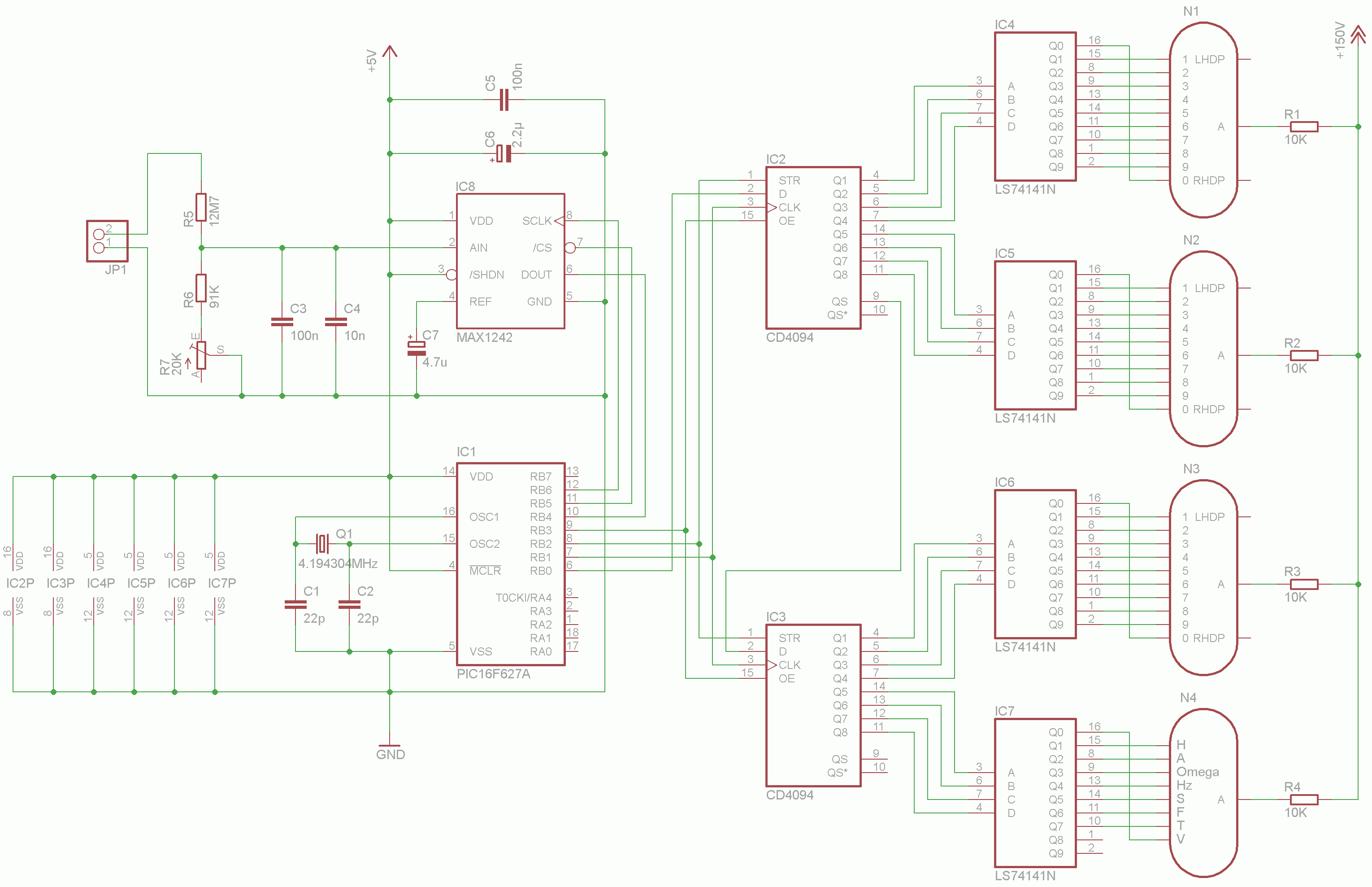
Das 1363 stellt in meiner Schaltung die benötigten 150V zur Verfügung, daher habe ich es im folgenden Schaltplan auch nicht weiter eingezeichnet:

Hier ist eine höher auflösende Version des Schaltplans vorhanden.
Was passiert da genau?
Das Herz der Schaltung ist der PIC16F627A, der die beiden Schieberegister ansteuert, die wiederum jeweils zwei BCD zu Dezimal-Dekoder ansteuern, die aber auch gleichzeitig Hochspannungstreiber sind.
Aber wie misst der PIC die Spannung? Der PIC misst die Spannung gar nicht. Das geschieht über den Analog-Digital-Konverter MAX1242 von Maxim, der eine Auflösung von 10 Bit (1024 Messschritte) hat. Diese hohe Auflösung war deshalb nötig, da normale 8Bit-ADCs nur eine Auflösung von 300V / 256 = 1.17V gebracht hätten, was aber unter meinen Anforderungen lag.
Dem ADC kann man aber natürlich nicht direkt die 300V zumuten, das würde das Bauteil sofort zerstören. Also bedient mensch sich eines Spannungsteilers (R5, R6, R7). Einen solchen Spannungsteiler sieht man hier:

Für den unbelasteten Spannungsteiler gilt:

Der unbelastete Spannungsteiler ist hier eine gute Näherung zur Realität, da in den ADC nur ein recht kleiner Strom fließt. Der ADC wiederum stellt intern die anliegende Spannung durch einen Bit-Wert dar, sodass folgende Gleichungen gelten:

Nun kann das natürlich nach der angelegten Spannung aufgelöst werden:

Nun sollte das Spanungsverhältnis so eingestellt werden, dass selbst bei der maximalen Spannung von 300V der ADC nicht voll aussteuert, da eine zu große Eingangsspannung das Bauteil zerstören kann. Also immer schön Sicherheiten einplanen.
Messungen sind nie exakt - daher kommt es auch hier zu Schwankungen im Least Significant Bit (LSB) des ADC. Um nun möglichst nahe an der Realität zu bleiben, ist es sinnvoll, mehrere Messwerte (samples) zu speichern, und dann den Mittelwert daraus zu bilden. Dadurch ist die Anzeige natürlich träger, aber sie rauscht nicht mehr in den letzten Stellen.
Nun können natürlich das Übertragungsverhältnis χ und die Mittelungsprozedur separat durchgerechnet werden. Das geht, und wird auch oft so gemacht. Doch gerade die Einbindung des Übertragungsverhältnisses erfordert eine Multiplikation mit einer Fließkommazahl, die rechnerisch sehr aufwändig für Microcontroller ist.
Ich persönlich hatte auch erst die Fußgängermethode bevorzugt, und alle Schritte einzeln einprogrammiert. Das Voltmeter lief. Aber ein Bekannter empfahl mir folgenden Trick:
Um es vorweg zu nehmen: dieser Ratschlag war genial, ich wäre nie darauf gekommen. Mensch schaue in diese Tabelle:
| Angelegte Spannung | Nach Spannungsteiler | ADC-Wert | 20 x summiert | durch 64 geteilt |
| 320V | 2.50V | 1023 | 20460 | 319V |
| 300V | 2.34V | 959 | 19180 | 299V |
| 100V | 0.78V | 319 | 6380 | 99V |
Es funktioniert bis auf 1V Genauigkeit. Hier einmal das ganze als Gleichung aufgeschrieben:

In der zweiten Zeile wurde genähert, denn ein 10Bit ADC bei Vollausschlag liefert nicht 1024, sondern 1023. Zudem ist die Gleichung nicht ganz korrekt, die Multiplikation mit 1023 findet auch so nicht direkt statt, sondern eigentlich muss mensch sich nach der Multiplikation mit 1023 noch eine Abrundung auf einen Integer-Wert denken. Die grobe Idee sollte aber rüberkommen.
Dieser Abweichung (wir sehen ja auch den 1V-Fehler in der obigen Tabelle) kann nun entgegengewirkt werden, indem das Übertragungsverhätnis des Spannungsteilers mittels Poti einstellbar gemacht wird (und somit leicht von 1:128 abweicht), dazu dient R7. Es ist ein Mehrgang-Poti, sodass genau justiert werden kann. Der exakte Wert hängt maßgeblich von der Genauigkeit des verwendeten 12.7MΩ-Widerstands ab, aber durch Drehen am Poti lässt sich das Voltmeter kalibrieren.
Wir halten fest: Vieles geht mit ein bisschen Knobeln wesentlich einfacher und spart zudem auch noch Rechenzeit.
Zudem wurden noch zwei Kondensatoren parallel zum Eingang des ADCs geschaltet, die das Signal gegen hochfrequente Störungen stabilisieren; zudem wird bei dieser hochohmigen Verschaltung (R > 5MΩ) laut Datenblatt ein 10nF Kondensator empfohlen.
Auf den Bildern ist das oben angesprochene Poti noch nicht zu sehen; das liegt daran, dass ich den Trick meines Bekannten erst später eingebaut habe.
Hier ist das Voltmeter zu sehen:



Hier sieht man die einzelnen Komponenten: Die Hochspannungstreiber LS74141 direkt hinter den vier Nixies, die beiden CD4094 Schieberegister dahinter. Die beiden leeren Fassungen kommen daher, dass ich zunächst - warum auch immer - einen Schieberegister pro Röhre eingeplant hatte.
Oben rechts sieht man die 1363-Spannungsversorgung für die Nixies daneben, und unten rechts ist der 7805-Spannungsregler mit seinen beiden 100nF-Kondensatoren zu sehen.
Vorne in der Mitte ist der PIC mit seinem Quarz links daneben aufgebaut, und links unten der ADC, möglichst weit weg vom Hochspannungsmodul, das gerne schonmal Störungen erzeugt.
So sieht das Nixie-Voltmeter im Betrieb aus (man beachte die verdrehte 2 als 5, typisch für einige russische Nixies):

Für alle Interessierten gibt es hier den C-Quellcode und das fertig kompilierte HEX-File: NixieVoltmeter.zip (3KB).
www.jb-electronics.de » Electronics » Nixie Tubes » Nixie Voltmeter
Being a Nixie tube enthusiast, at some point I asked myself: what else can be built out of Nixie tubes that is not a clock? This is when I had the idea of a voltmeter, because displaying a voltage used to drive Nixie tubes with Nixie tubes themselves has a certain ring to it. Also, it is really something different for a change.
Aber was sollte das Voltmeter können? Ich wollte eine dreistellige Anzeige der Gestalt 123V haben. Als Röhren verwendete ich meinen russischen Liebling, die IN-14, und ihre Kollegin IN-19B stellte das Volt-Zeichen zur Verfügung. Das Voltmeter sollte daher auch auf 1 Volt genau sein.
Ich verwendete als Hochspannungsmodul das Modul 1363 von TaylorEdge, da ich ein kleines kompaktes Modul brauchte, das zuverlässig funktionierte. Hier ist das Modul zu sehen:


Hier gibt es das Datenblatt zum Download: Datasheet_1363-1364.pdf (185 KB).
Das 1363 stellt in meiner Schaltung die benötigten 150V zur Verfügung, daher habe ich es im folgenden Schaltplan auch nicht weiter eingezeichnet:

Hier ist eine höher auflösende Version des Schaltplans vorhanden.
Was passiert da genau?
Das Herz der Schaltung ist der PIC16F627A, der die beiden Schieberegister ansteuert, die wiederum jeweils zwei BCD zu Dezimal-Dekoder ansteuern, die aber auch gleichzeitig Hochspannungstreiber sind.
Aber wie misst der PIC die Spannung? Der PIC misst die Spannung gar nicht. Das geschieht über den Analog-Digital-Konverter MAX1242 von Maxim, der eine Auflösung von 10 Bit (1024 Messschritte) hat. Diese hohe Auflösung war deshalb nötig, da normale 8Bit-ADCs nur eine Auflösung von 300V / 256 = 1.17V gebracht hätten, was aber unter meinen Anforderungen lag.
Dem ADC kann man aber natürlich nicht direkt die 300V zumuten, das würde das Bauteil sofort zerstören. Also bedient mensch sich eines Spannungsteilers (R5, R6, R7). Einen solchen Spannungsteiler sieht man hier:

Für den unbelasteten Spannungsteiler gilt:

Der unbelastete Spannungsteiler ist hier eine gute Näherung zur Realität, da in den ADC nur ein recht kleiner Strom fließt. Der ADC wiederum stellt intern die anliegende Spannung durch einen Bit-Wert dar, sodass folgende Gleichungen gelten:

Nun kann das natürlich nach der angelegten Spannung aufgelöst werden:

Nun sollte das Spanungsverhältnis so eingestellt werden, dass selbst bei der maximalen Spannung von 300V der ADC nicht voll aussteuert, da eine zu große Eingangsspannung das Bauteil zerstören kann. Also immer schön Sicherheiten einplanen.
Messungen sind nie exakt - daher kommt es auch hier zu Schwankungen im Least Significant Bit (LSB) des ADC. Um nun möglichst nahe an der Realität zu bleiben, ist es sinnvoll, mehrere Messwerte (samples) zu speichern, und dann den Mittelwert daraus zu bilden. Dadurch ist die Anzeige natürlich träger, aber sie rauscht nicht mehr in den letzten Stellen.
Nun können natürlich das Übertragungsverhältnis χ und die Mittelungsprozedur separat durchgerechnet werden. Das geht, und wird auch oft so gemacht. Doch gerade die Einbindung des Übertragungsverhältnisses erfordert eine Multiplikation mit einer Fließkommazahl, die rechnerisch sehr aufwändig für Microcontroller ist.
Ich persönlich hatte auch erst die Fußgängermethode bevorzugt, und alle Schritte einzeln einprogrammiert. Das Voltmeter lief. Aber ein Bekannter empfahl mir folgenden Trick:
Um es vorweg zu nehmen: dieser Ratschlag war genial, ich wäre nie darauf gekommen. Mensch schaue in diese Tabelle:
| Angelegte Spannung | Nach Spannungsteiler | ADC-Wert | 20 x summiert | durch 64 geteilt |
| 320V | 2.50V | 1023 | 20460 | 319V |
| 300V | 2.34V | 959 | 19180 | 299V |
| 100V | 0.78V | 319 | 6380 | 99V |
Es funktioniert bis auf 1V Genauigkeit. Hier einmal das ganze als Gleichung aufgeschrieben:

In der zweiten Zeile wurde genähert, denn ein 10Bit ADC bei Vollausschlag liefert nicht 1024, sondern 1023. Zudem ist die Gleichung nicht ganz korrekt, die Multiplikation mit 1023 findet auch so nicht direkt statt, sondern eigentlich muss mensch sich nach der Multiplikation mit 1023 noch eine Abrundung auf einen Integer-Wert denken. Die grobe Idee sollte aber rüberkommen.
Dieser Abweichung (wir sehen ja auch den 1V-Fehler in der obigen Tabelle) kann nun entgegengewirkt werden, indem das Übertragungsverhätnis des Spannungsteilers mittels Poti einstellbar gemacht wird (und somit leicht von 1:128 abweicht), dazu dient R7. Es ist ein Mehrgang-Poti, sodass genau justiert werden kann. Der exakte Wert hängt maßgeblich von der Genauigkeit des verwendeten 12.7MΩ-Widerstands ab, aber durch Drehen am Poti lässt sich das Voltmeter kalibrieren.
Wir halten fest: Vieles geht mit ein bisschen Knobeln wesentlich einfacher und spart zudem auch noch Rechenzeit.
Zudem wurden noch zwei Kondensatoren parallel zum Eingang des ADCs geschaltet, die das Signal gegen hochfrequente Störungen stabilisieren; zudem wird bei dieser hochohmigen Verschaltung (R > 5MΩ) laut Datenblatt ein 10nF Kondensator empfohlen.
Auf den Bildern ist das oben angesprochene Poti noch nicht zu sehen; das liegt daran, dass ich den Trick meines Bekannten erst später eingebaut habe.
Hier ist das Voltmeter zu sehen:



Hier sieht man die einzelnen Komponenten: Die Hochspannungstreiber LS74141 direkt hinter den vier Nixies, die beiden CD4094 Schieberegister dahinter. Die beiden leeren Fassungen kommen daher, dass ich zunächst - warum auch immer - einen Schieberegister pro Röhre eingeplant hatte.
Oben rechts sieht man die 1363-Spannungsversorgung für die Nixies daneben, und unten rechts ist der 7805-Spannungsregler mit seinen beiden 100nF-Kondensatoren zu sehen.
Vorne in der Mitte ist der PIC mit seinem Quarz links daneben aufgebaut, und links unten der ADC, möglichst weit weg vom Hochspannungsmodul, das gerne schonmal Störungen erzeugt.
So sieht das Nixie-Voltmeter im Betrieb aus (man beachte die verdrehte 2 als 5, typisch für einige russische Nixies):

Für alle Interessierten gibt es hier den C-Quellcode und das fertig kompilierte HEX-File: NixieVoltmeter.zip (3KB).