www.jb-electronics.de » Elektronik » Digitaltechnik » Berührungsloser Schalter
Es stellte sich das Problem, dass verschiedene Verbraucher in einer Vitrine zuverlässig und vor allen Dingen vandalismussicher geschaltet werden sollten. Hintergrund war eine Vitrine, in der verschiedene Versuche zum Thema Laser demonstriert werden sollten. Um dies so ansprechend wie möglich zu gestalten, war die Idee, die Versuche selber ein- und ausschalten zu können. Nun kann sich jeder vorstellen, dass einfache Umschalter, die aus einer Glasscheibe ragen, so nicht lange überleben - eine andere Lösung musste her.
Nach einiger Recherche im Internet fand sich der Sensor PT1T.1N der PicoTouch-Serie der Firma Edisen, der sich hervorragend für diesen Zweck eignete:

Der PT1T.1N besitzt einen Open-Collector-Ausgang. Das bedeutet, dass der Eingang im Normalzustand auf HIGH liegt, und beim Aktivieren des Sensors das Signal auf LOW absinkt. Es wird also ein Pullup-Widerstand benötigt, um das nötige Signal liefern zu können. die innere Beschaltung des PT1T.1N macht dies erforderlich (siehe obiges Bild), da ohne Pullup ja kein Kollektorstrom fließen kann.
Diese Bauteile besitzen eine integrierte Sensorfläche, die Feldänderungen registriert. Diese entstehen, wenn ein Gegenstand in ihren Empfangsbereich gerät. Der Schalter ist somit nicht komplett berührungslos, doch ist der Sensor stark genug, z.B. auch unterhalb einer 5mm Glasscheibe augebracht zu werden; er arbeitet auch dann zu verlässig. Lediglich leitende Oberflächen wie Kupfer oder Aluminium sind als Abdeckung für den Sensor nicht geeignet.
So sieht der PT1T.1N im wirklichen Leben aus:


Als Herz der Schaltung wurde der PIC16F627A ausgewählt. Denn obwohl die Aufgabe des PICs relativ einfach ist, liegt der unverkennbare Vorteil darin, dass die Software des PICs stets angepasst werden kann und diese Schaltung somit sehr flexibel arbeiten lässt. Einprogrammiert wurde Folgendes:
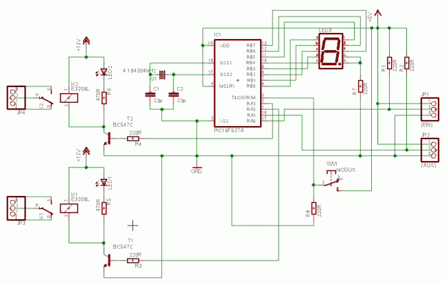
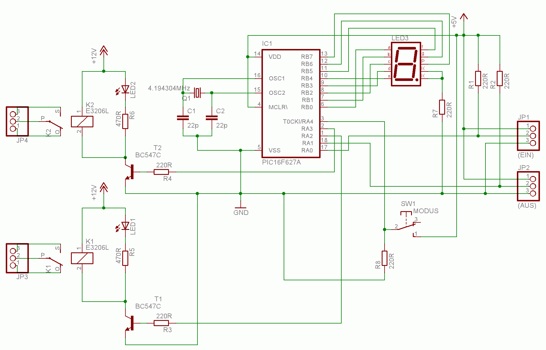
Der Schaltplan sieht so aus:

Hier ist der Schaltplan in höherer Auflösung zu finden.
Hier ist die fertige Schaltung zu sehen:


Hier ist der Schaukasten zu sehen:

Hier ein Bild der Steuerungseinheit:

Und hier kann man die eingebaute Schaltung erahnen:

Hier noch ein paar Bilder der Exponate:


Und hier das Michelson-Interferometer:

Für alle Interessierten gibt es hier den C-Quellcode und das fertig kompilierte HEX-File: Beruehrungslos.zip (3KB)
www.jb-electronics.de » Electronics » Digital Technology » Sensor Switch
There is no English translation of this page available yet. It will take some more time for me to translate the whole website.
If you have a particular interest in this page getting translated as fast as possible, please contact me; I will see what I can do. Please click here for the German version.